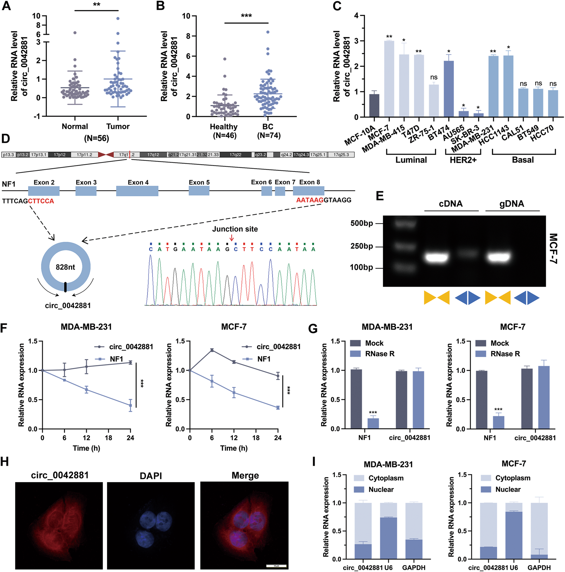
Fig. 1: Circ_0042881 is highly expressed in breast cancer.

A RT-qPCR analysis of the relative circ_0042881 expression in 56 pairs of BC tissues (Tumor) and adjacent non-tumor tissues (Normal). B RT-qPCR analysis of the relative circ_0042881 expression in plasma of BC patients (N = 74) and healthy donors (N = 46). C Relative circ_0042881 expression in BC cell lines and normal mammary epithelial cell line (MCF-10A) was determined by RT-qPCR. D Schematic illustration of circ_0042881 location and formation, with the junction site clarified by Sanger sequencing. E PCR with convergent and divergent primers and agarose gel electrophoresis to verify the circular structure of circ_0042881 in MCF-7; divergent and convergent primers are indicated by the direction of the arrow. F, G The relative expression of NF1 and circ_0042881 after treated with Actinomycin D and RNase R were determined by RT-qPCR. H Representative FISH images of circ_0042881 were shown. The circ_0042881 probe was labeled with Cy3 (red). The nuclei were stained with DAPI (blue). (Magnification x 1000. Scale bar = 10 μm). I Nuclear-cytoplasmic fractionation assay showed the percentage of circ_0042881 levels in nucleus and cytoplasm. U6 was used as the nucleus reference and GAPDH was used as the cytoplasmic reference. The data are presented as mean ± SD. *P < 0.05, **P < 0.01, ***P < 0.001.