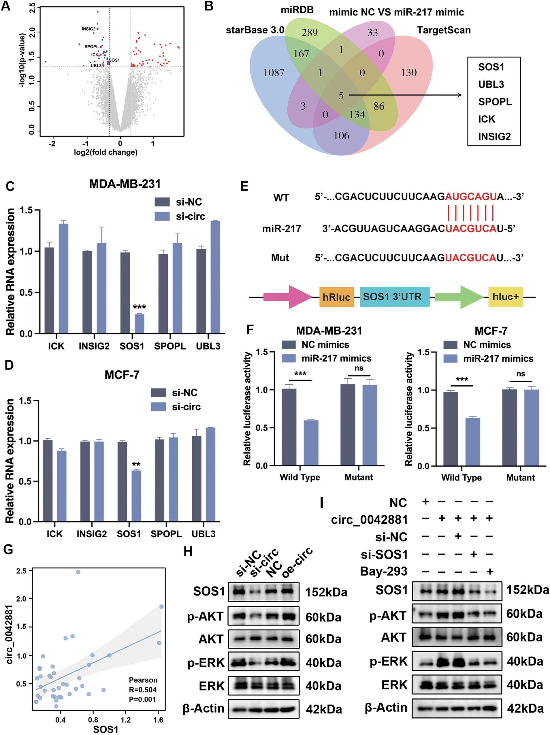
Fig. 5: SOS1 is targeted by miR-217.

A Volcano plot showing differentially expressed genes in MDA-MB-231 cells transfected with mimic NC and miR-217 mimic. B Venn diagram representing the potential targeted mRNAs of miR-217 by miRDB, TargetScan, Starbase v3.0 and RNA-seq results. C, D RT-qPCR analyzed the relative expression of 5 candidate mRNAs in MDA-MB-231 and MCF-7 after transfecting with si-circ_0042881. E, F The luciferase activities in MDA-MB-231 and MCF-7 cells co-transfected with miR-217 mimic or mimic NC and luciferase reporters containing SOS1 3’UTR WT or SOS1 3’UTR MUT. G The correlation between circ_0042881 and SOS1 in BC tissues was analyzed by Pearson correlation analysis. H, I Western blotting analyed the protein levels of SOS1, AKT, p-AKT, ERK, and p-ERK after corresponding treatment. The data are presented as mean ± SD. **P < 0.01, ***P < 0.001.