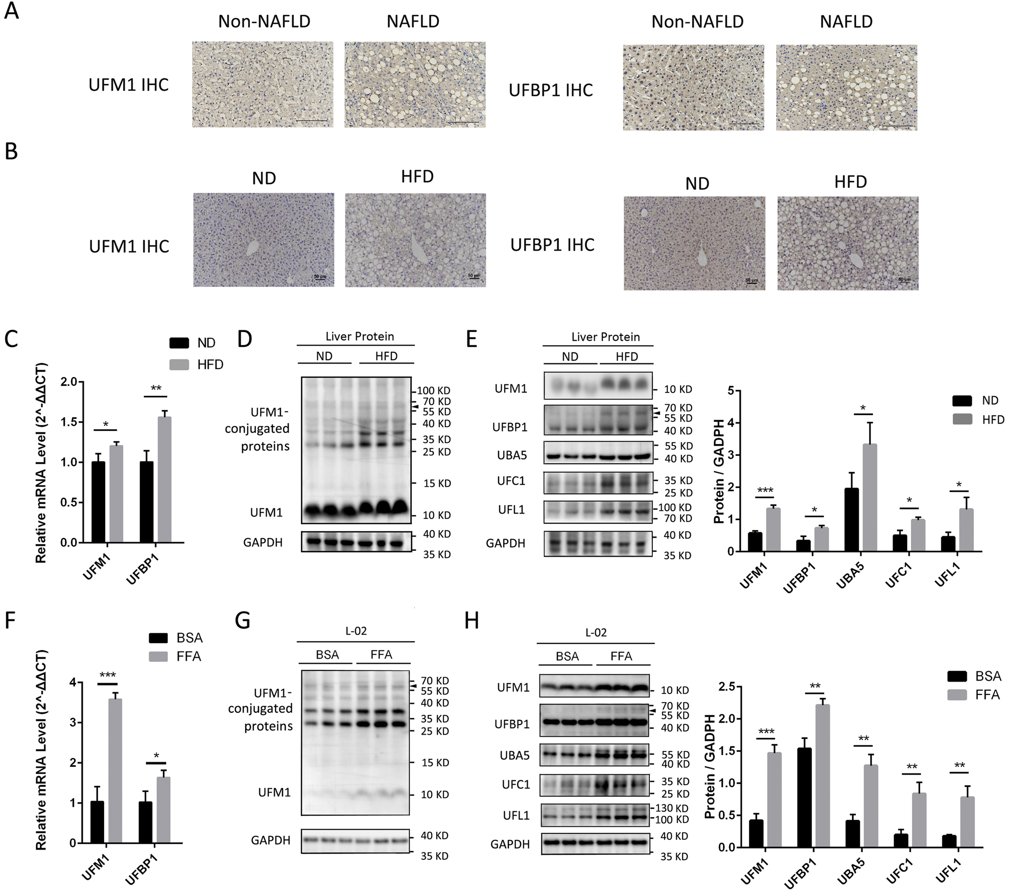
Fig. 1: The expression of ufmylation modification system components and UFM1-conjugated proteins is increased in NAFLD.

A Representative immunohistochemical (IHC) staining of UFM1 and UFBP1 in the liver samples obtained from NAFLD patients or patients without NAFLD (n = 7 in each group. Scale bar, 150 μm). B Representative IHC staining of UFM1 and UFBP1 in the livers from mice treated with HFD or ND for 12 weeks (n = 3 in each group. Scale bar, 50 μm). C The mRNA levels of UFM1 and UFBP1 in the livers from mice feeding HFD or ND for 12 weeks (n = 3 in each group). D The expression of UFM1-conjugated proteins in the livers from mice feeding HFD or ND for 12 weeks (n = 3 in each group). Arrow head indicates UFM1-conjugated UFBP1. E The expression of ufmylation modification system components (including UFM1, UFBP1, UBA5, UFC1, and UFL1) in the livers from mice feeding HFD or ND for 12 weeks (n = 3 in each group). Protein expression was normalized to that of GAPDH. Arrow head indicates UFM1-conjugated UFBP1. F The mRNA levels of UFM1 and UFBP1 in L02 cell lines treated with free fatty acids (FFA, OA/PA = 200 μM/100 μM) or vehicle solution (BSA) for 24 h (n = 3 in each group). G The expression of UFM1-conjugated proteins in L02 cell lines treated with FFA or BSA for 24 h (n = 3 in each group). Arrow head indicates UFM1-conjugated UFBP1. H The expression of ufmylation modification system components (including UFM1, UFBP1, UBA5, UFC1, and UFL1) in L02 cell lines treated with FFA or BSA for 24 h (n = 3 in each group). Protein expression was normalized to that of GAPDH. Arrow head indicates UFM1-conjugated UFBP1. The data in (C, D, E, F, G, H) were presented as the means ± SDs and analyzed by two-tailed Student’s t test. *p < 0.05; **p < 0.01; ***p < 0.001.