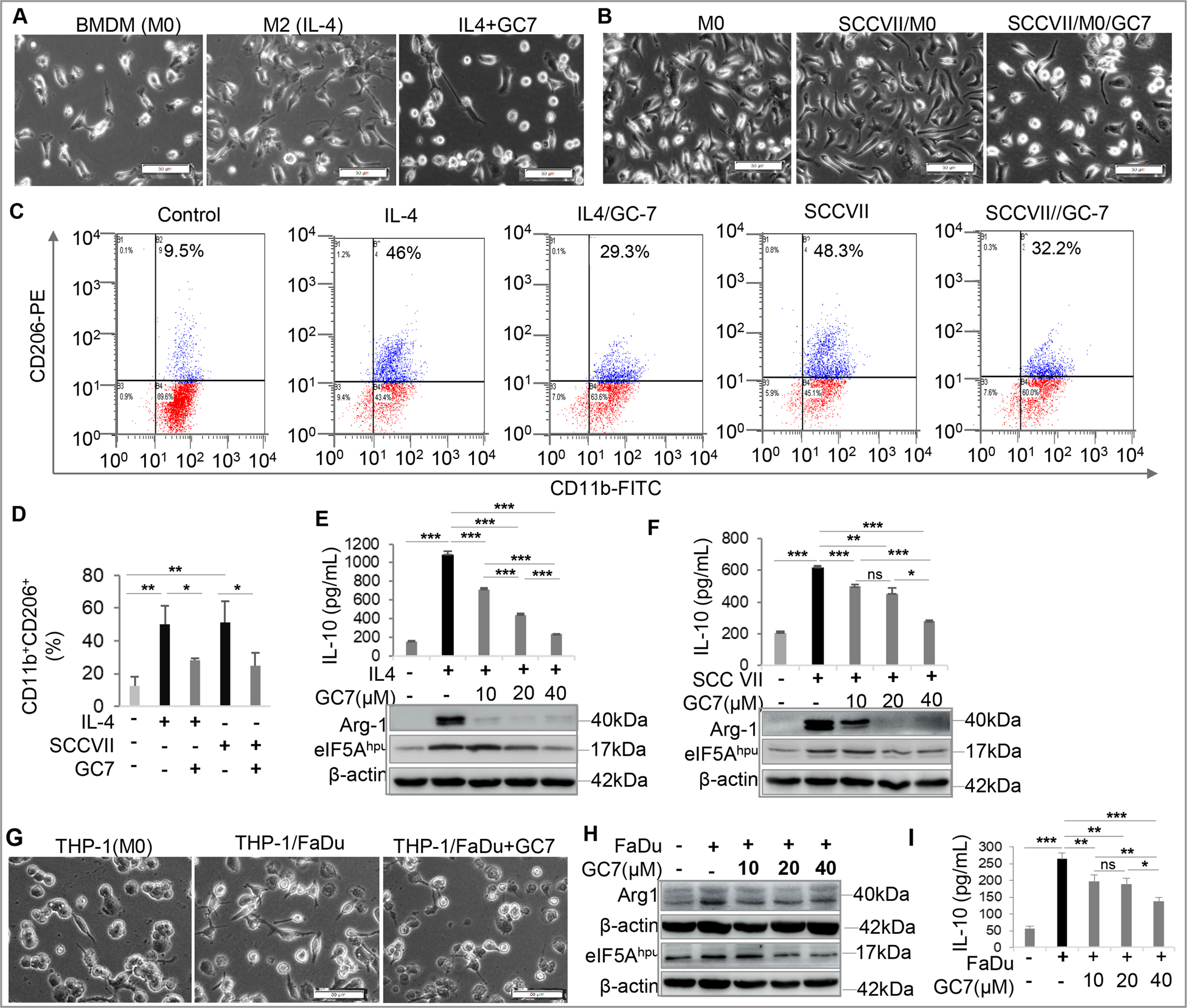
Fig. 5: Blocking eIF5Ahpu inhibited OSCC-induced polarization of M2-like tumor-associated macrophages.

A, B Murine bone marrow-derived macrophages (BMDMs) were stimulated with IL-4 (20 ng/mL) or co-cultured with murine SCC-VII cells (1:1) in the absence or presence of 20 μM GC-7 for 48 h and cell morphological changes were observed under a microscope. Scale bars, 50 μm. C, D The increased expression of CD206 in murine BMDMs induced by IL-4 stimulation or co-culture with SCC-VII cells was remarkably abrogated by GC-7 treatment as determined by flow cytometry (FCM), whereby the representative histograms of FCM (C) and the mean percentage (D) of CD11b+CD206+ cells (n = 3) were presented. E BMDMs were stimulated with IL-4 (20 ng/mL) in the absence or presence of different concentrations of GC-7 for 48 h. The secretion of IL-10 in the supernatant was determined by ELISA (the upper panel) and the expression level of eIF5Ahpu and arginase-1 (Arg1) was determined by western blot (the lower panels) while β-actin was used as the loading control. F BMDMs were co-cultured with murine SCC-VII cells (1:1) in the absence or presence of different concentrations of GC-7 for 48 h. The secretion of IL-10 in the supernatant was determined by ELISA (the upper panel) and the expression level of eIF5Ahpu and arginase-1 (Arg1) was determined by western blot (the lower panels) while β-actin was used as the loading control. G Human THP-1 macrophages co-cultured with FaDu cells (1:1) in the absence or presence of 20 μM GC-7 for 48 h and cell morphological changes were observed under a microscope. Scale bars, 50 μm. H, I THP-1 macrophages were co-cultured with FaDu cells (1:1) in the absence or presence of 20 μM GC-7 for 48 h. The secretion of IL-10 in the supernatant was determined by ELISA (I) and the expression level of eIF5Ahpu and arginase-1 (Arg1) was determined by western blot while β-actin was used as the loading control (H). *P < 0.05; **P < 0.01; ***P < 0.001; ns no significant difference.