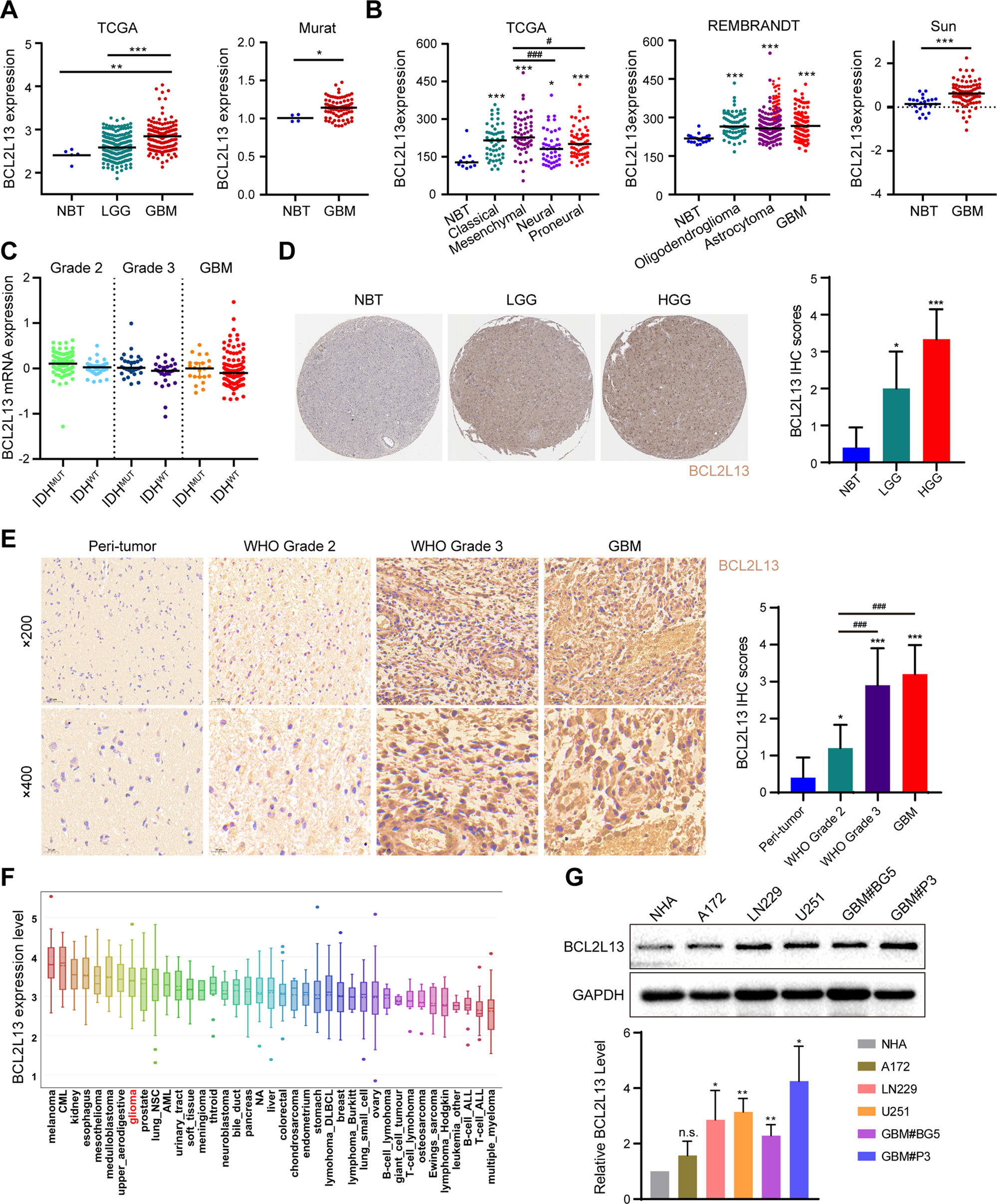
Fig. 1: BCL2L13 Expression is elevated in GBM.
From: BCL2L13 promotes mitophagy through DNM1L-mediated mitochondrial fission in glioblastoma

A BCL2L13 mRNA expression as determined using TCGA, Rembrandt, and Oncomine databases. B BCL2L13 mRNA expression in different molecular subtypes (classical, mesenchymal, neural, and proneural) from the TCGA GBM microarray dataset. C Analysis of BCL2L13 mRNA levels in WHO grade II, grade III, and grade IV gliomas from the TCGA as a function of IDH mutation status. D Representative images and statistical results of IHC staining for BCL2L13 from the Protein Atlas database. E Representative images of IHC staining for BCL2L13 in different grade gliomas and normal brain tissue. Magnification: ×200, upper; ×400, lower. F BCL2L13 mRNA expression across cancer cell lines from different tissues of origin. Glioma cell lines are highlighted in red. G BCL2L13 expression in different types of human glioma cell lines. *P < 0.05, **P < 0.01, ***P < 0.001, and ****P < 0.0001 compared to controls. #P < 0.05, and ###P < 0.001 compared between the two treatments indicated.