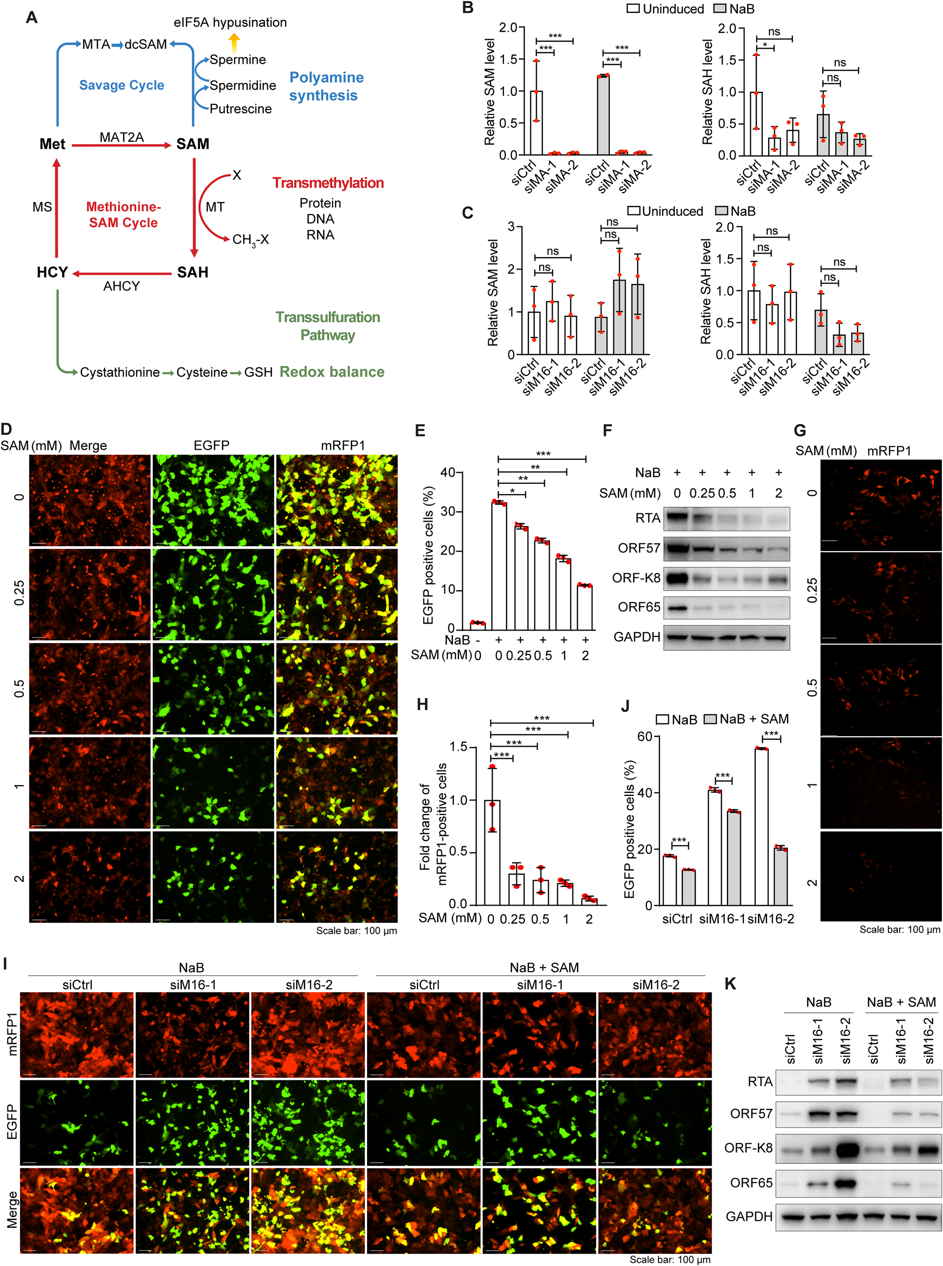
Fig. 4: METTL16 and MAT2A mediates the KSHV lytic replication by regulating intracellular SAM level.

A Schematic illustration of methionine-SAM cycle and downstream pathways. B iSLK-RGB-BAC16 cells were transfected with siRNAs targeting MAT2A (siMA-1 and siMA-2) or the control siRNA (siCtrl). Cells were then treated with 3 mM of NaB for 24 h, and analyzed for SAM and SAH levels by mass spectrometry. C iSLK-RGB-BAC16 cells were transfected with siRNAs targeting METTL16 (siM16-1 and siM16-2) or the control siRNA (siCtrl). Cells were then treated with 3 mM of NaB for 24 h, and analyzed for SAM and SAH levels by mass spectrometry. D, E iSLK-RGB-BAC16 cells induced with 3 mM of NaB were treated with 0, 0.25, 0.5, 1 or 2 mM of SAM for 48 h, and observed with a fluorescent microscope (D) and analyzed by flow cytometry for EGFP-positive cells (E). F iSLK-RGB-BAC16 cells induced with 3 mM NaB were treated with SAM at the indicated concentrations for 72 h. Cells were lysed and KSHV lytic proteins were analyzed by Western-blotting. GAPDH was used as a loading control. G, H iSLK-RGB-BAC16 cells induced with 3 mM NaB were treated with SAM at the indicated concentrations for 24 h. Cells were then washed with PBS and cultured in fresh medium without NaB, hygromycin, puromycin and G418 for 72 h. Supernatants were collected and used for titrating infectious virions by infecting MM cells. mRFP1-positive cells were imaged (G) and quantified at 48 h post-infection (H). I, J iSLK-RGB-BAC16 cells were transfected with siRNAs targeting METTL16 or the control siRNA for 24 h. Cells were then treated with 3 mM of NaB and 1 mM of SAM for 72 h, and observed with a fluorescent microscope (I) and analyzed by flow cytometry for EGFP-positive cells (J). K iSLK-RGB-BAC16 cells transfected with siRNAs targeting METTL16 or the control siRNA were treated with 3 mM of NaB and 1 mM of SAM for 72 h and collected. KSHV lytic proteins were analyzed by Western-blotting. GAPDH was used as a loading control. *, **, and *** indicate p values of <0.05, <0.01, and <0.001, respectively, ns not significant.