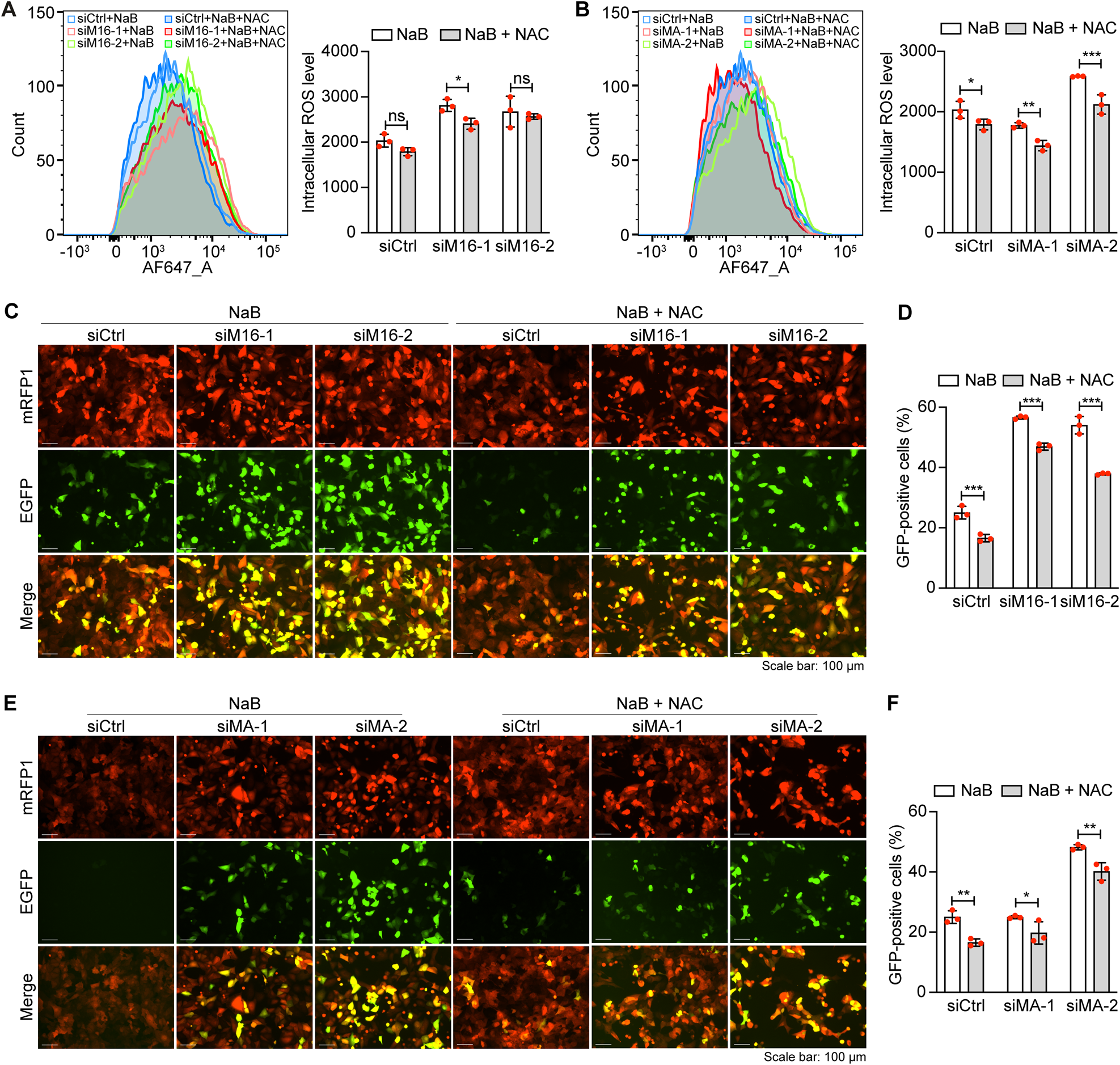
Fig. 6: METTL16 and MAT2A regulate intracellular ROS level to control KSHV lytic replication.

A iSLK-RGB-BAC16 cells pre-treated with NAC at 10 mM for 2 h were transfected with siRNAs targeting METTL16 (siM16-1 and siM16-2) or the control siRNA (siCtrl) for 24 h in the presence of NAC. Cells were then induced with 3 mM of NaB in the presence of NAC for 48 h and the intracellular ROS level was measured and quantified by flow cytometry. B iSLK-RGB-BAC16 cells pre-treated with NAC at 10 mM for 2 h were transfected with siRNAs targeting MAT2A (siMA-1 and siMA-2) or the control siRNA (siCtrl) for 24 h in the presence of NAC. Cells were then induced with 3 mM of NaB in the presence of NAC for 48 h and the intracellular ROS level was measured and quantified by flow cytometry. C, D iSLK-RGB-BAC16 cells pre-treated with NAC at 10 mM for 2 h were transfected with siRNAs targeting METTL16 or the control siRNA for 24 h in the presence of NAC and then induced with 3 mM of NaB. Cells were observed with a fluorescent microscope (C) and analyzed by flow cytometry for EGFP-positive cells (D). E, F iSLK-RGB-BAC16 cells pre-treated with NAC at 10 mM for 2 h were transfected with siRNAs targeting MAT2A or the control siRNA for 24 h in the presence of NAC and then induced with 3 mM of NaB. Cells were observed with a fluorescent microscope (E) and analyzed by flow cytometry for EGFP-positive cells (F).