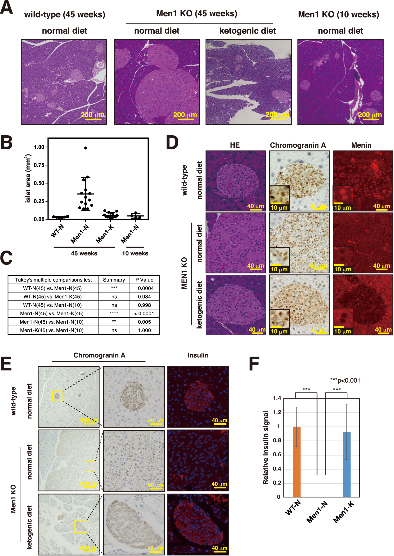
Fig. 2: Ketogenic diet suppresses non-functional PanNET development.

A Pancreatic sections of 45-week-old wild-type mice fed a normal diet, Men1f/f-RipCre+ mice fed a normal diet, or Men1f/f-RipCre+ mice fed a ketogenic diet from 8 weeks of age were stained with HE. HE staining of pancreatic sections of 10-week-old Men1f/f-RipCre+ mice fed a normal diet is also shown. B Islet areas of 45-week-old wild-type mice fed a normal diet (N = 6), Men1f/f-RipCre+ mice fed a normal diet (N = 14) or Men1f/f-RipCre+ mice fed a ketogenic diet from 7 to 13 weeks of age (N = 13), and 10-week-old Men1f/f-RipCre+ mice fed a normal diet (N = 4) were analyzed. The areas of the top 10 largest islets were calculated, and the means of the 10 islet areas were obtained for each mouse. Data are represented as the mean ± standard deviation (SD). C Statistical analysis of the average islet sizes of each group of mice was performed. P values were obtained using the one-way ANOVA test. The ages of the mice sacrificed are shown in parentheses. D Pancreatic sections of 45-week-old wild-type mice fed a normal diet, Men1f/f-RipCre+ mice fed a normal diet or ketogenic diet from 8 weeks of age were stained with HE, anti-Chromogranin A and anti-Menin. E, F Pancreatic sections of 45-week-old wild-type mice fed a normal diet, Men1f/f-RipCre+ mice fed a normal diet or ketogenic diet from 8 weeks of age were stained with anti-insulin and anti-Chromogranin A. Relative intensities of insulin staining from 3 mice of each group (total 9–12 islets) were calculated and shown in Graph F. Data are represented as the mean ± SD.