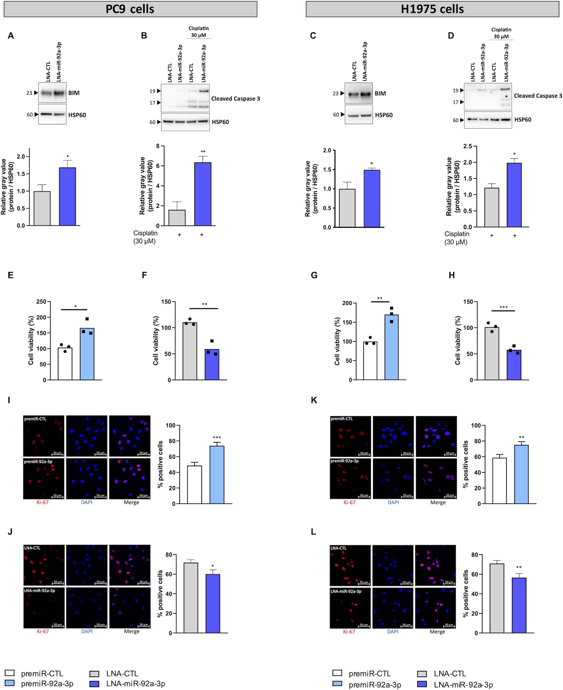
Fig. 3: miR-92a-3p induces apoptosis in PC9 and H1975 cells in response to cisplatin exposure by targeting BIM.
From: miR-92a-3p regulates cisplatin-induced cancer cell death

A–D Western blots showing the effect of the inhibition of miR-92a-3p on (A, C) BIM expression and (B, D) the caspase 3 apoptotic response induced by cisplatin (30 µM for 24 h) in both cell lines. E–H Proliferation measured by cell viability 3 days after transfection in both cell lines with (E, G) a premiR negative control and a premiR-92a-3p or with (F, H) a LNA negative control and a LNA-miR-92a-3p. I–L Immunfluorescence showing the effect of miR-92a-3p (I, K) overexpression or (J, L) inhibition on Ki-67 expression. Quantitative data were obtained by measuring co-localization of DAPI staining with Ki-67 positive areas using ImageJ software. Data are presented as the mean +/− SEM. n = 3 independent experiments. Representative Western blots are shown along with their quantification. *p < 0.05; **p < 0.01; ***p < 0.001. CTL control, LNA Locked Nucleic Acid.