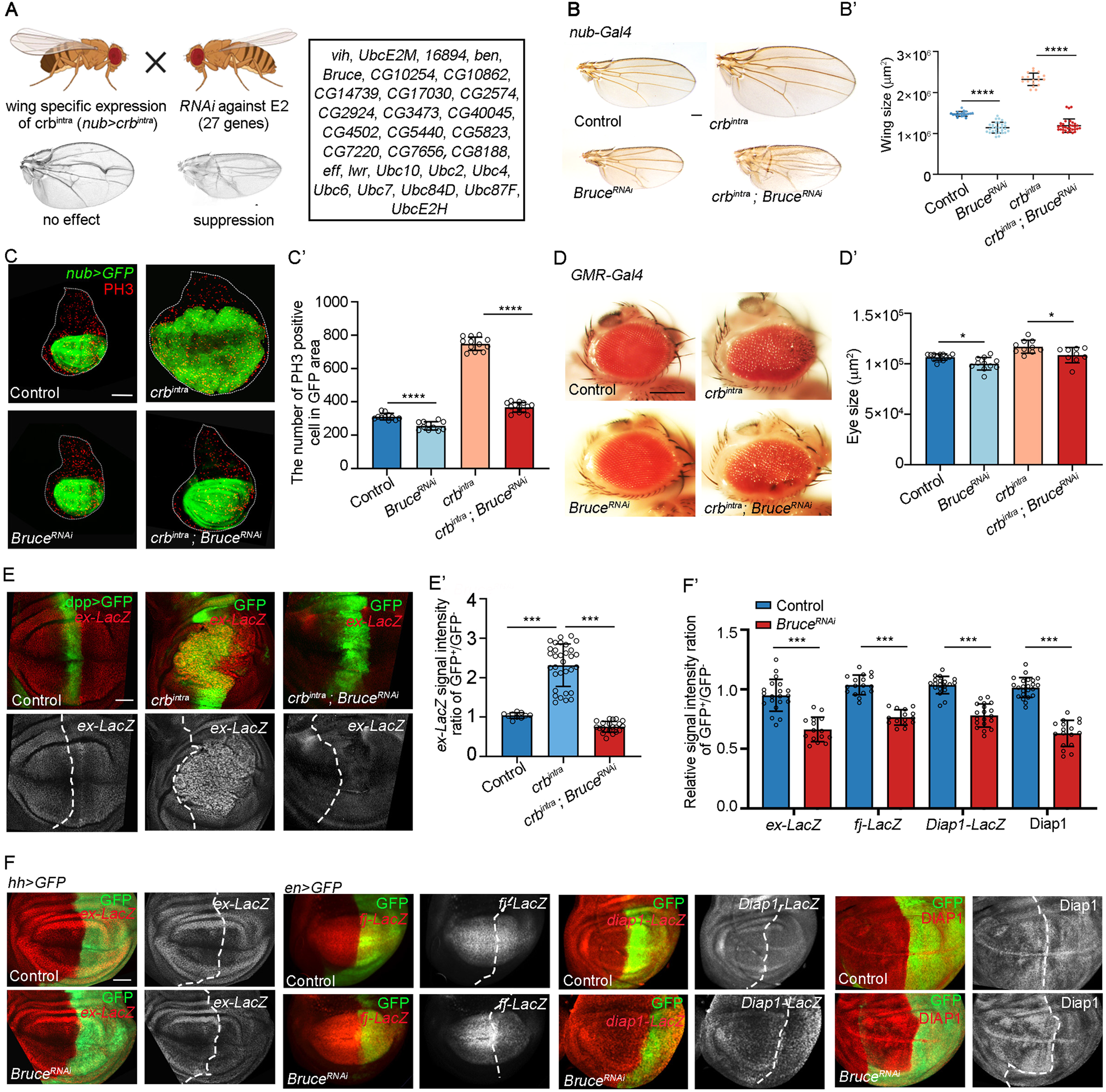
Fig. 1: Bruce is required for crbintra-induced overgrowth and Yki target gene expression.
From: E2 enzyme Bruce negatively regulates Hippo signaling through POSH-mediated expanded degradation

A A scheme of RNAi screen strategy to identify E2s whose depletion could suppress crbintra-induced wing overgrowth, candidate E2 enzymes screened are listed. B Light micrographs of adult wings bearing indicated genotypes are shown. Quantification of wing size (B’), n = 19, 29, 18, 32 (from left to right). C GFP labeled wing discs bearing indicated genotypes. (C’) Quantification of PH3 positive cells of indicated genotypes, n = 12, 10, 12, 14 (from left to right). D Light micrographs of adult eyes bearing indicated genotypes are shown. Quantification of eye area (D’), n = 13, 11, 10, 10 (from left to right). E Wing pouch regions from larvae with indicated genotypes stained for expression of ex-lacZ. Quantification of relative ex-lacZ intensity (E’), n = 11, 32, 21 (from left to right). F Third instar wing discs expressing BruceRNAi by hh promoter or en promoter stained for expression of ex-lacZ, fj-lacZ, diap1-lacZ, and DIAP1. Quantification of relative staining intensity (F’), n = 20, 15, 17, 15, 19, 19, 23, 17 (from left to right). Mean ± SD, *p < 0.05, ***p < 0.001, ****p < 0.0001; one-way ANOVA tests (B’, C’, D’, and E’) or two-tailed Student’s t tests (F’). Scale bars: 200 μm for (B) and (D), 50 μm for (F); 20 μm for (E).