Fig. 5: Bruce is required for Hippo pathway mediated malignant tumor progression.
From: E2 enzyme Bruce negatively regulates Hippo signaling through POSH-mediated expanded degradation

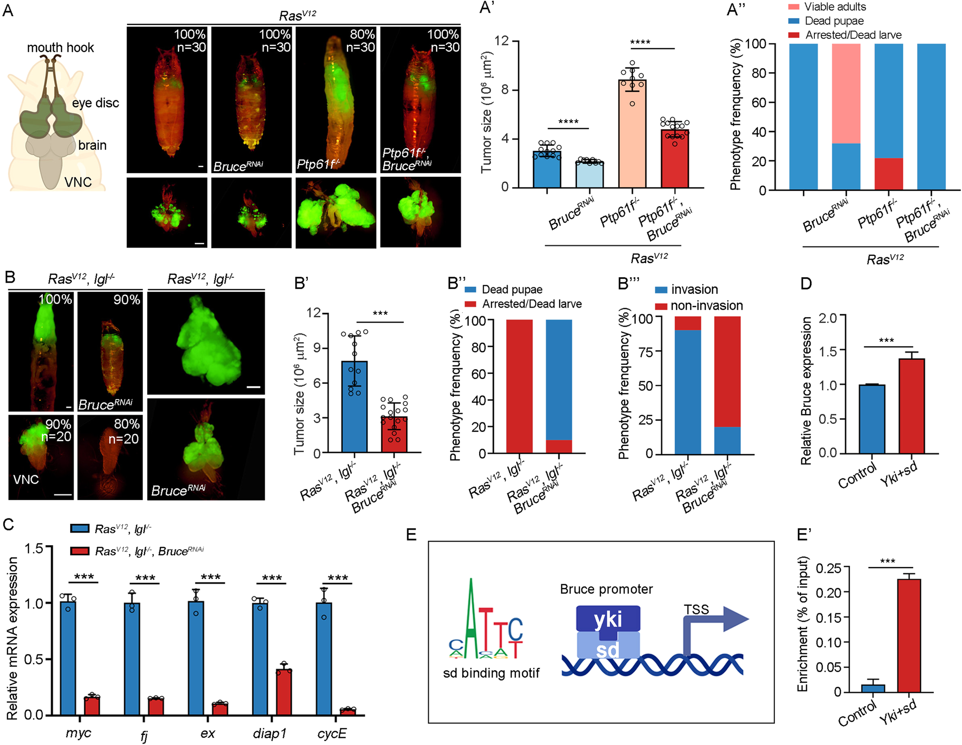
A Cartoon elucidation of a third-instar larvae cephalic complex (left). Dorsal views of ey-Flp-MARCM-induced GFP positive tumor bearing pupae or larvae (upper) and the corresponding cephalic complexes (bottom), % indicate representative phenotype penetrance. Quantification of tumor size (A’, n = 12, 9, 9, 14) and larvae phenotype (A”, n = 30, 30, 30, 30). B Dorsal views of ey-Flp-MARCM-induced GFP positive tumor bearing pupae or larvae (upper) and the corresponding ventral nerve cord (NVC) (bottom), % indicate representative phenotype penetrance. Quantification of tumor size (B’, n = 12, 17), larvae phenotype (B”, n = 20, 20), and invasion percentage (B”’, n = 20, 20). C qRT-PCR analysis of Yki target gene expression of tumors dissected from RasV12/lgl−/− and RasV12/lgl−/− + BruceRNAi. D Quantification of relative Bruce mRNA level of S2 cells transfected with or without HA-Sd + Yki-Myc, n = 3. E Scheme of the Bruce promoter region and transcription start site (TSS), with the potential Sd binding motif (CATTT/C). (E’) S2 cells transfected with HA-Sd and Yki-Myc were used for Yki and Sd enrichment quantification on target region (−1326 to −1249) that contains Sd binding site, n = 3. Mean ± SD; *p < 0.05, ***p < 0.001, ****p < 0.0001; ordinary one-way ANOVA (A’, B’ and F’), two-tailed Student’s t tests (C’, D’ and E’). Scale bars: 500 μm for (A, C) (upper); 200 μm for (A, C) (bottom).