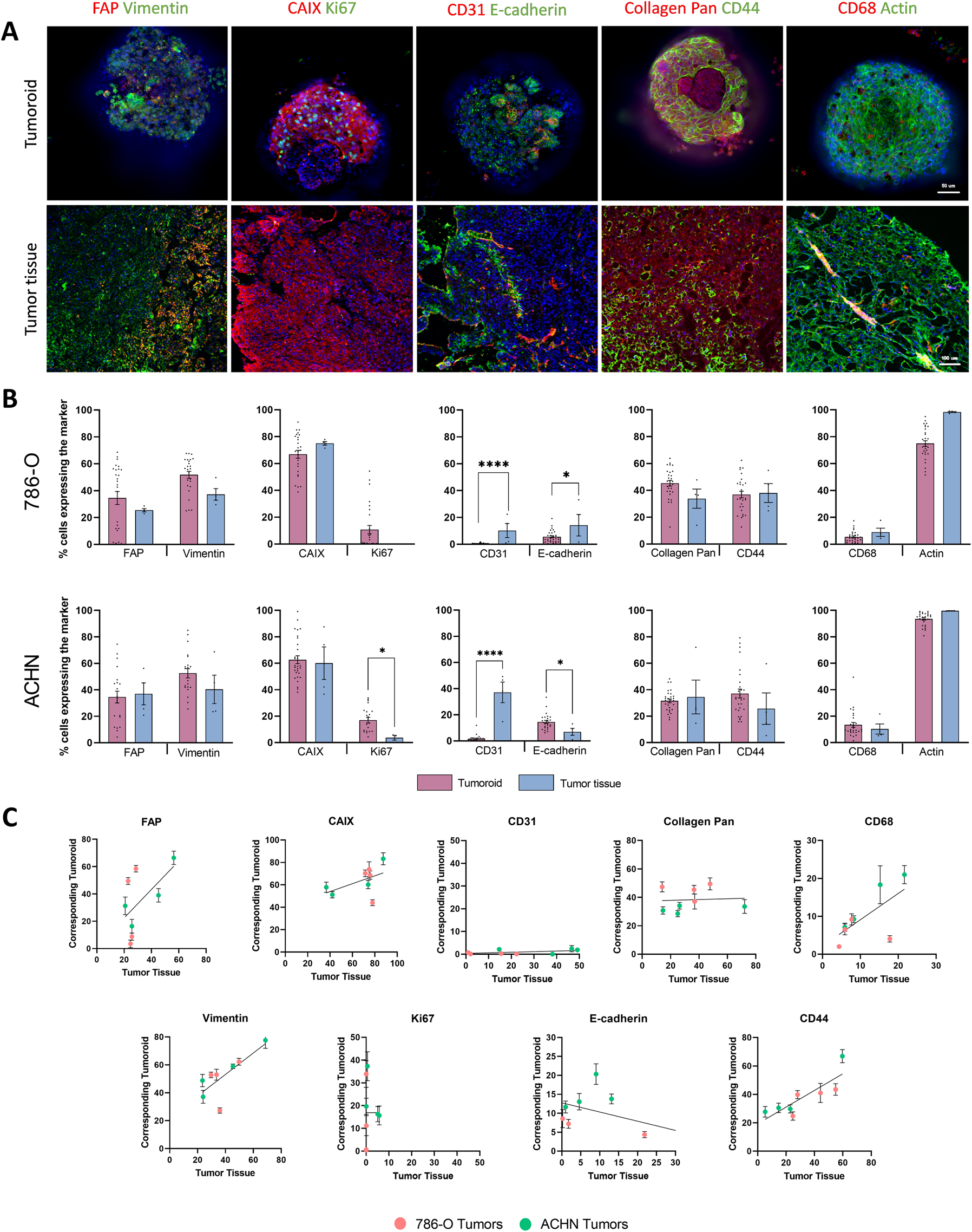
Fig. 3: Cell populations proportions retained in 786-O and ACHN tumoroids compared to their original tumor tissue.

A Immunofluorescent images of 786-O whole mounted tumoroids and their counterpart tissues. Tissue sections are 8 µm thick. Each column represent a different co-labeling : (1) FAP & vimentin, (2) CAIX & Ki67, (3) CD31 & E-cadherin, (4) collagen Pan & CD44, (5) CD68 & actin. Images were obtained using the Cell In Sight CX7 High throughput automated microscope (ThermoFisher) using 20x objective (NA 0.45) for tumoroids and 10x objective (NA 0.4) for tissue slices. Tumoroid scale bar = 50 µm; Tissue scale bar = 100 µm. B Percentage of cells expressing the different markers in tumoroids and tissues in a grouped analysis. 786-O tumoroids and ACHN tumoroids were respectively grouped to obtain global proportions. Quantification of different populations was made by the Thermo Fisher’s HCS studio software using the spot detector bioapplication. Reference levels for positive cells to each marker was the same for all samples. Quantification was made on the following number of replicates : Tumoroids 786-O = 27; Tumoroids ACHN = 20–28; Tissues = 4. Statistical analysis was made using student t-test, p < *0.05, ****0.0001. C Correlation and linear regression of the percentage of cells that are positive for a markers in tumoroids compared to their respective tissue they are derived from. X-axis correspond to the percentage of positive cells for a marker present in the tissue while Y-axis correspond to the mean of the percentage of positive cells for 6 to 8 tumoroids per tumor. Correlations are significant for FAP, vimentin, CAIX, CD68 and CD44 (p < 0.05).