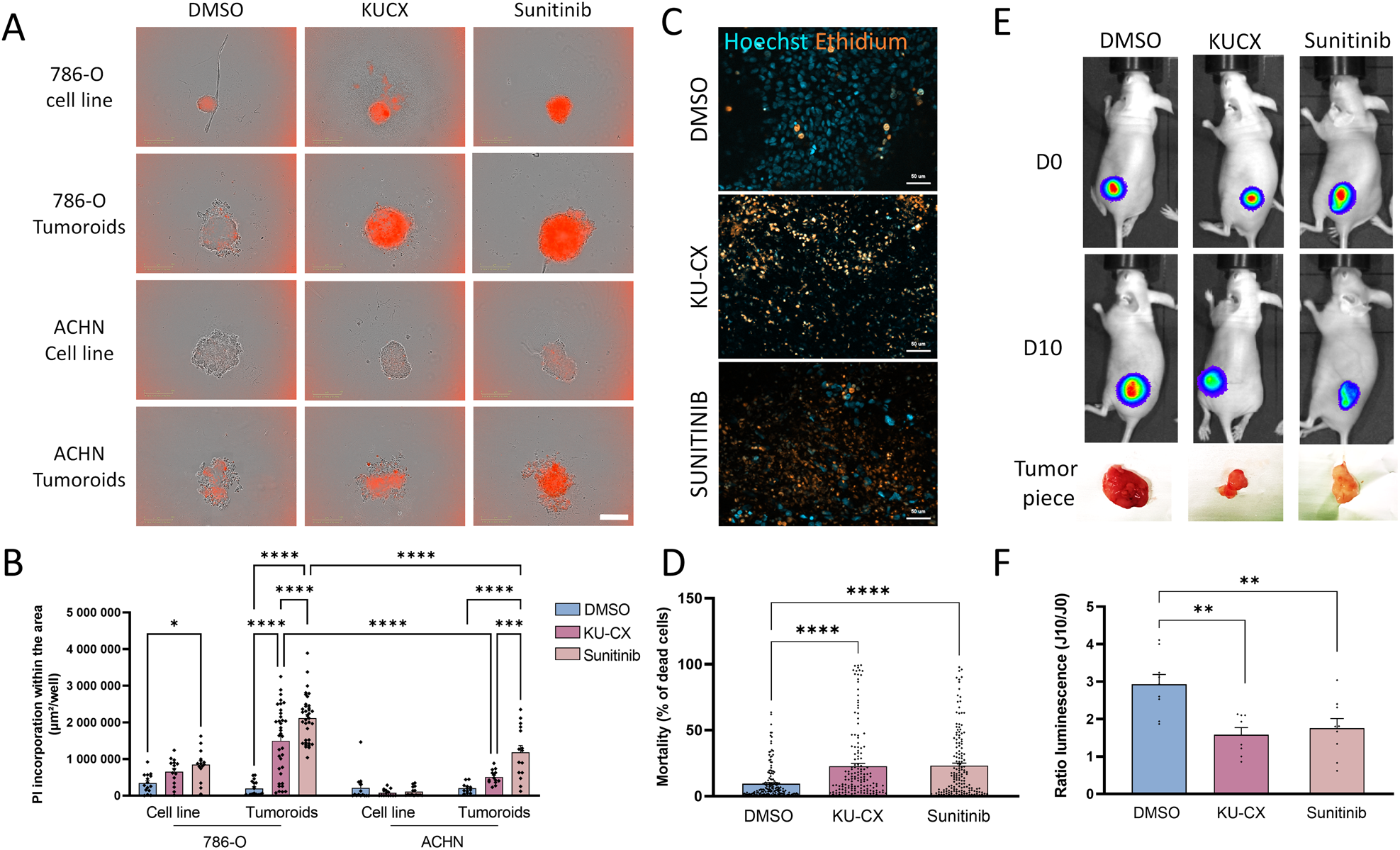
Fig. 6: Assessment of tumoral response to treatment on different tumor models.

A–D Spheroids, tumoroids and tissue slices were treated with KU-60019 (10 µM) plus CX-4945 (10 µM), Sunitinib (10 µM) or DMSO as control. A, B Spheroids and tumoroids were treated for 48 h and mortality was assessed with propidium iodide (0.5 µg/mL) using Incucyte zoom Imager, n = 12/18, scale bar = 300 µm. C, D Tumor slices were culture on air liquid interface and after 48 h they were labeled with Hoechst and Ethidium homodimer. C Pictures were taken using Zeiss Apotome microscope (20x, NA 0.7, scale bar = 50 µm) and analyzed with ImageJ and R studio to obtain percentage of dead cells (n = 13 mice) (D). E, F Three weeks old mice were subcutaneously injected with 8. 106 786-O Luc cells. After tumor growth they were treated for 10 consecutive days by force-feeding with KU-60019 (25 mg/kg) plus CX-4945 (12,5 mg/kg) or Sunitinib (50 mg/kg) or DMSO as control. E Luminescence follow up of tumors during treatment (days 0 and 10) and the piece of tumors after the sacrifice. F Ratio of luminescence of tumors before and after treatment (n = 8 mice per group). Kruskall–Wallis and Mann–Whitney statistical analysis were performed for in vitro and in vivo experiments respectively. *p < 0.05, **p < 0.01, ***p < 0.001,****p < 0.0001.