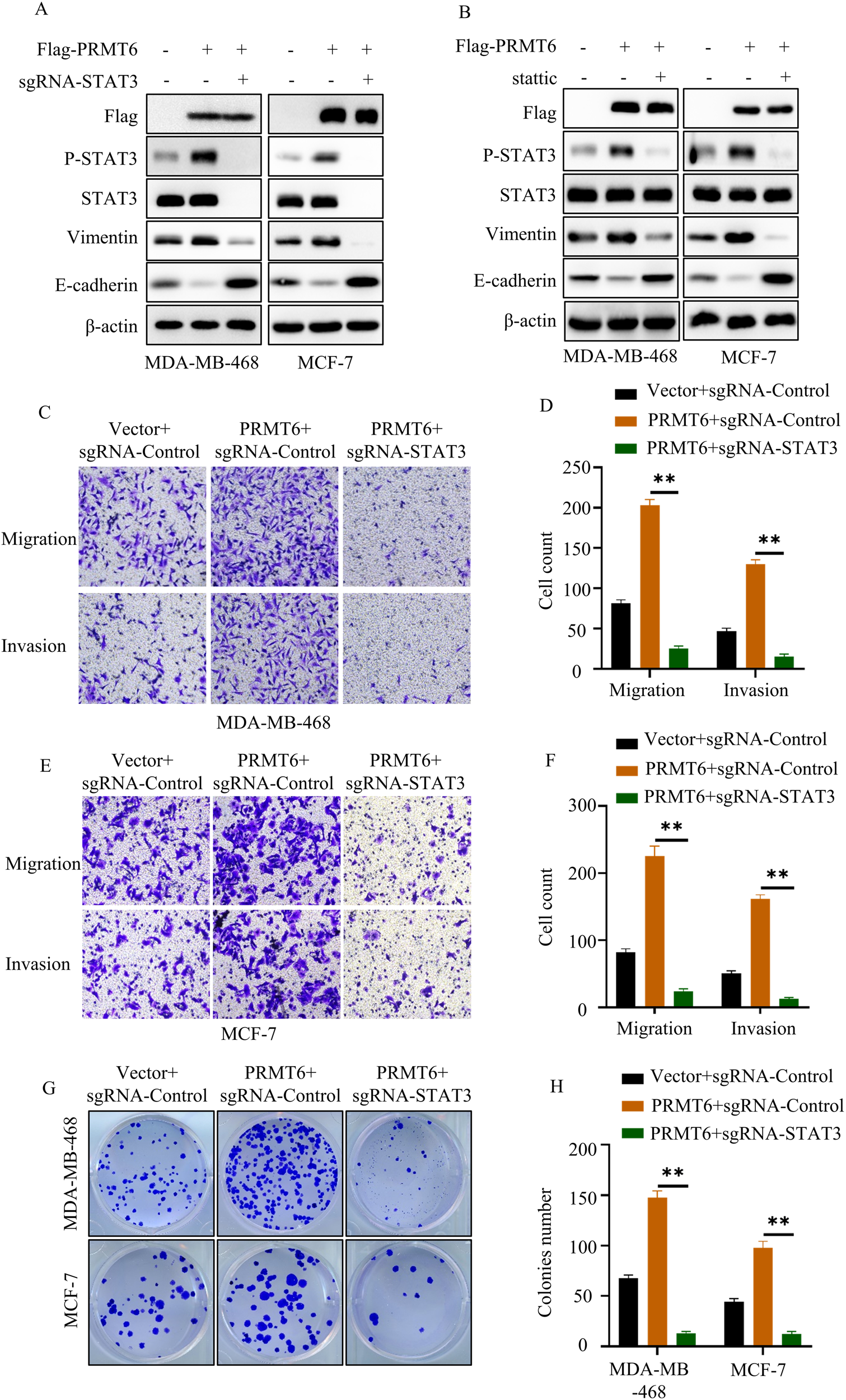
Fig. 4: PRMT6-mediated cancer cell metastasis relied on STAT3 signaling.
From: PRMT6 methylation of STAT3 regulates tumor metastasis in breast cancer

A Immunoblotting assay to detect the expression level of identified protein in cancer cells stably expressing Vector + sgRNA-Control, PRMT6 + sgRNA-Control, and PRMT6 + sgRNA-STAT3. B Immunoblotting assays to detect the expression level of identified protein in cancer cells stably expressing Vector or PRMT6 with or without stattic (20 µM). C, E Representative image of trans-well assays of cancer cells stably expressing Vector + sgRNA-Control, PRMT6 + sgRNA-Control, and PRMT6 + sgRNA-STAT3. D, F Statistical analysis for transwell assays in C or E; n = 3, P < 0.05. G Representative image of colony formation assays of cancer cells stably expressing Vector + sgRNA-Control, PRMT6 + sgRNA-Control, and PRMT6 + sgRNA-STAT3. H Statistical analysis for colony formation assays in G; n = 3, P < 0.05. All immunoblotting assays were conducted three times, and the results were consistent.