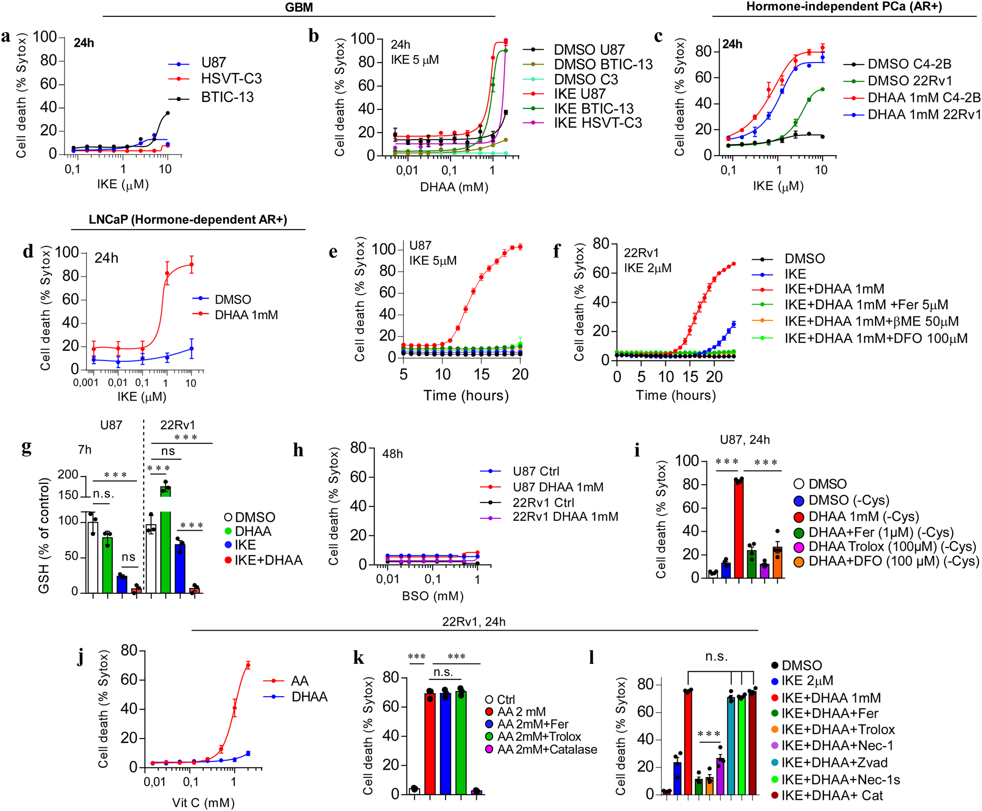
Fig. 1: IKE + DHAA treatment induces ferroptosis in GBM and PCa models.

a IncuCyte dose-response curve analysis showing that GBM cells exhibit resistance to IKE-induced ferroptosis. b IncuCyte dose-response curve analysis showing that GBM cells can be sensitized to death by IKE + DHAA co-treatment. c, d Dose-response curve of the effect of IKE plus DHAA co-treatment on cell death PCa models determined by IncuCyte. e, f Incucyte time-plot showing that IKE + DHAA induces ferroptosis in GBM and PCa. g Quantification of GSH levels. h BSO + DHAA fails to induce ferroptosis in GBM and PCa. i Cyst(e)ine depletion and DHAA co-treatment recapitulates the effects of IKE + DHAA to induce ferroptosis. j IncuCyte analysis showing that pharmacological doses of AA, but not DHAA, induce cell death in 22Rv1 cells. k Pharmacological doses of AA induce cell death by production of H2O2, but not by ferroptosis. l IncuCyte analysis showing that IKE + DHAA mediated death induction does not involve necroptosis, apoptosis or H2O2 production. In panels k and l the compounds were used at the following concentrations: Fer 5 μM; Trolox 100 μM; Catalase 200 U/mL; Nec-1 30 μM, Nec-1s 10 μM and Z-VAD-FMK 30 μM. Data are presented as mean ± SEM, from at least three independent biological replicates. ***P < 0.001; **P < 0.01, *P < 0.05, and n.s., not significant (P > 0.05).