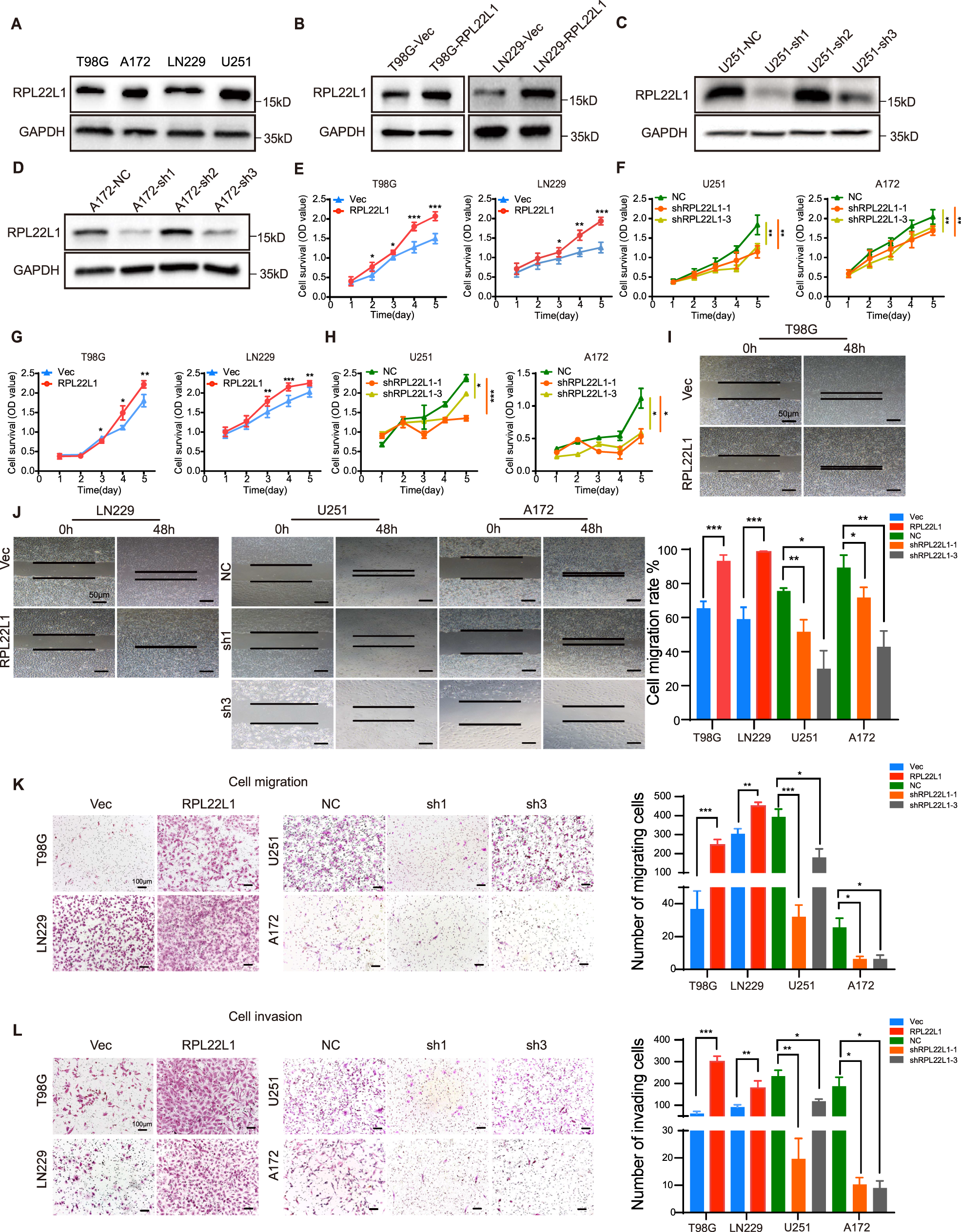
Fig. 2: RPL22L1 promotes GBM cell proliferation, migration and invasion in vitro.

A The expressions of endogenous RPL22L1 protein in T98G, A172, LN229 and U251 were detected by Western Blot, GAPDH was used as the internal reference. B T98G and LN229 cell lines were infected with RPL22L1 lentivirus, vector was the control group. After 72 h, Western Blot was used to detect the expressions of RPL22L1 protein. C, D RPL22L1 expressions were efficiently knocked down by two targeted shRNAs (sh1 and sh3) in U251 and A172 cell lines detected by Western Blot, NC served as negative control. E, F The effects of RPL22L1 on the viability of GBM cells were detected by MTS assay (n = 6). G, H The effects of RPL22L1 on the viability of GBM cells were detected by CCK8 assay (n = 6). I, J Wound healing assay was used to detect the cell migration abilities of cells (magnification×40, scale bar = 50 μm). K, L Transwell migration and invasion assays were performed to examine the effects of RPL22L1 on migration (K) and invasion (L) of GBM cells (left, magnification×100, scale bar = 100 μm). All data were shown as mean ± SD of three independent experiments (*P < 0.05; **P < 0.01; ***P < 0.001, Student’s t test).