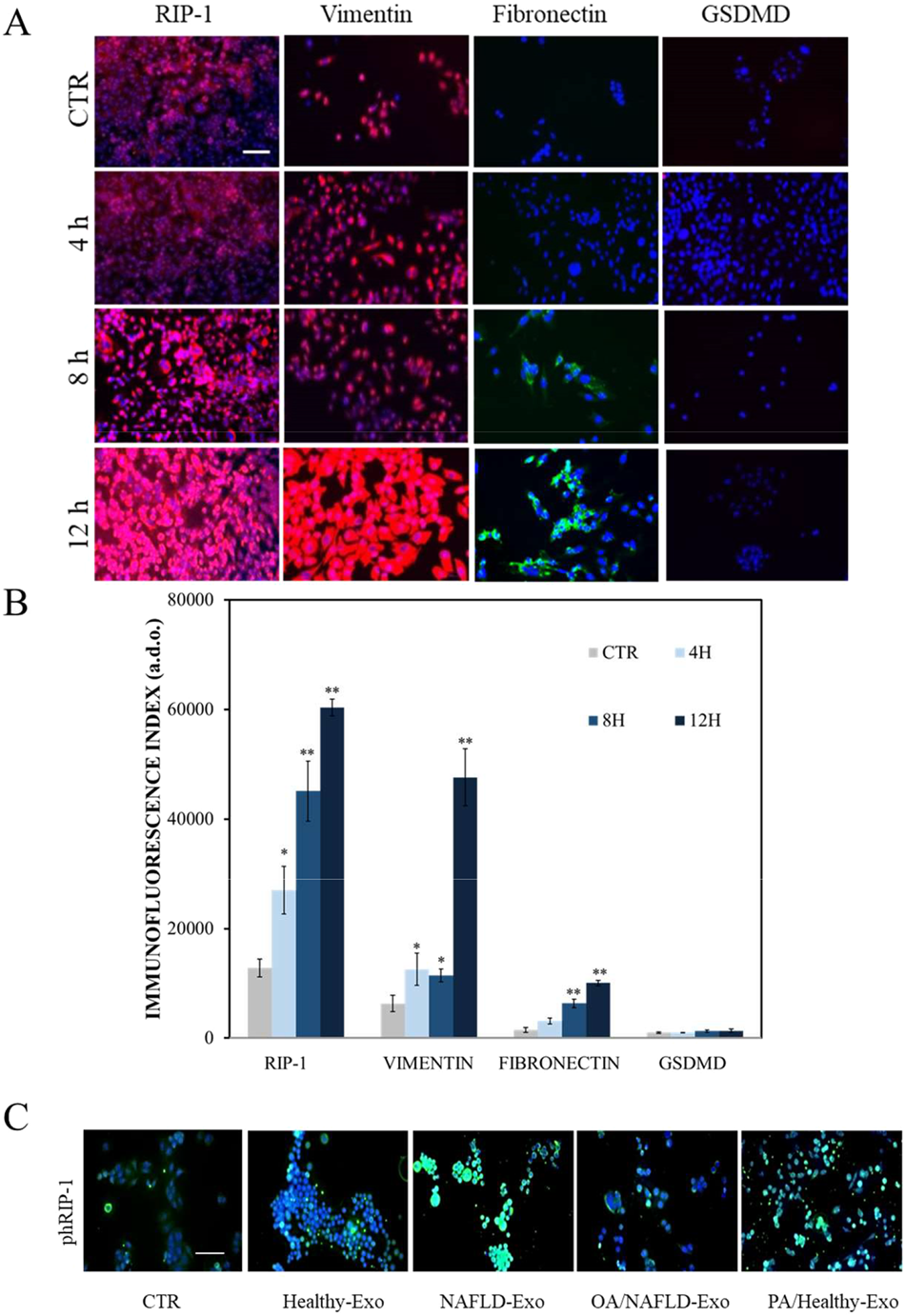
Fig. 4: Detection of RIP-1, fibronectin, vimentin, GSDMD and phospho-RIP-1 in Hepa-RG cells by immunofluorescence confocal microscopy.

A Immunofluorescence imaging and analysis. B RIP-1, fibronectin, vimentin and GSDMD in cells incubated for 4, 8, and 12 h with NAFLD-Exo. (**P < 0.001). Blue channel: nuclei; red channel: RIP-1 or vimentin or GSDMD, green channel: fibronectin. C Immunofluorescence imaging and phospho-RIP-1 in Hepa-RG cells treated with pristine exosomes (Healthy-Exo and NAFLD-Exo) and hybrid exosomes (PA/Healthy-Exo and OA/NAFLD-Exo) for 12 h. Blue channel: nuclei, green channel: phospho-RIP-1. Experiments were repeated three times. Scale bar 50 μm.