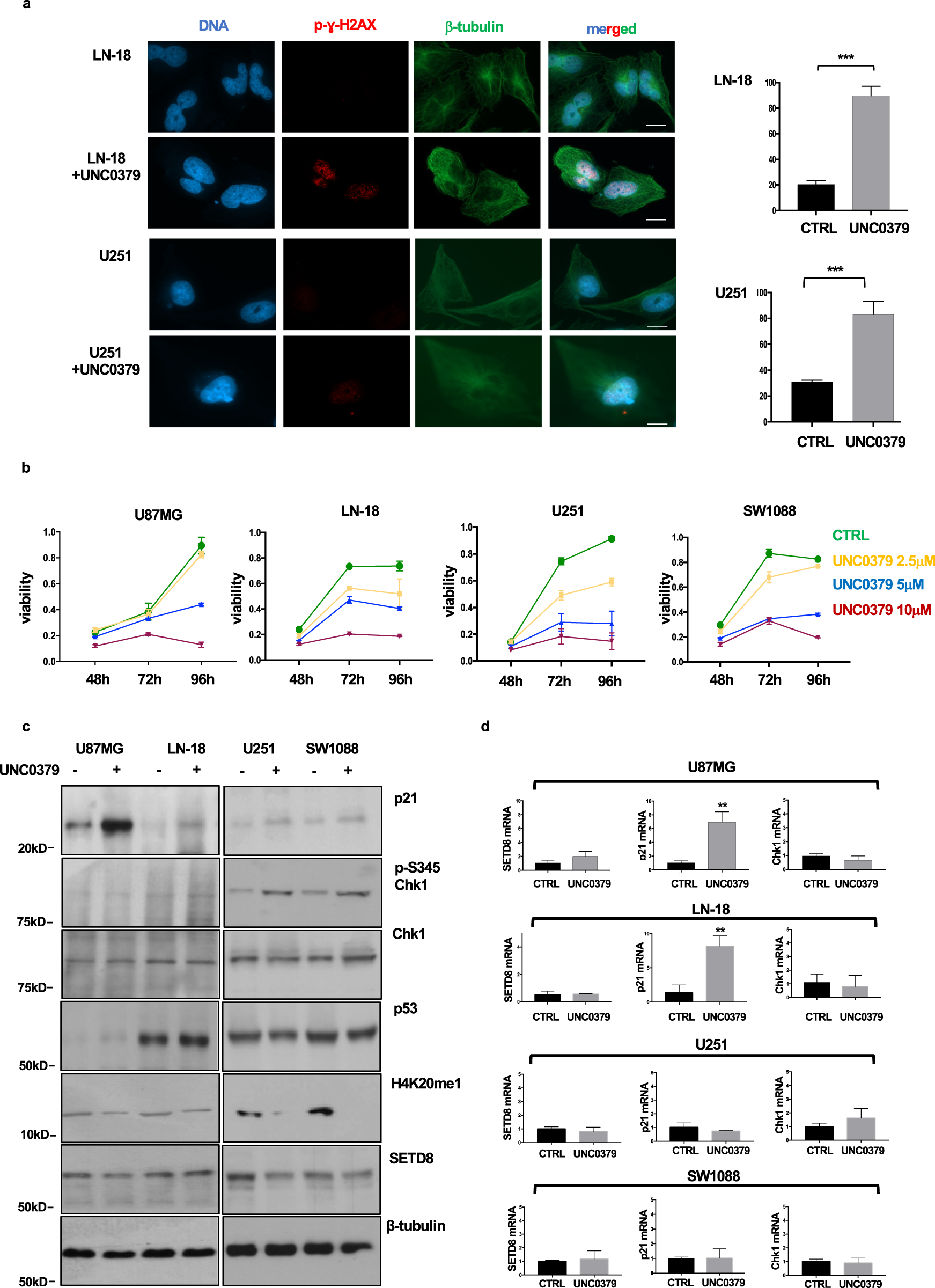
Fig. 2: SETD8 chemical inhibition induces DNA damage and cell cycle arrest in glioblastoma cell lines.

a LN-18 and U251 glioblastoma cell lines were treated with vehicle (DMSO) or with 5 μM UNC0379. After 48 h, cells were fixed and immunostained for p-γ-H2AX (red) to assess DNA damage and for β-tubulin (green) to label the cytoskeleton and ensure cellular integrity. DNA was stained by DAPI (blue). Representative fluorescent microscopy images are shown (scale bars: 20 μm). Graphs show percentage of cells, treated with vehicle (CTRL) or with 5 μM UNC0379, positive for p-γ-H2AX foci (cells were called positive if with ≥5 foci). Statistical analyses were performed using Student’s t test. b U87MG, LN-18, U251, and SW1088 cells were treated with DMSO (CTRL) or with the indicated UNC0379 concentrations. Cell viability was monitored by MTT assay at indicated time points. c Glioblastoma cell lines were treated with vehicle or with 5 μM UNC0379. After 48 h, control and UNC0379-treated cells were lysed and the extracted proteins were separated on SDS-PAGE, blotted, and probed for the indicated antigens. d RNA expression of SETD8, p21 and Chk1 was assessed by real-time PCR. Statistical analyses were performed using Student’s t test. All values are given as mean ± standard deviation of at least three replicates. ***p < 0.001; **p < 0.01.