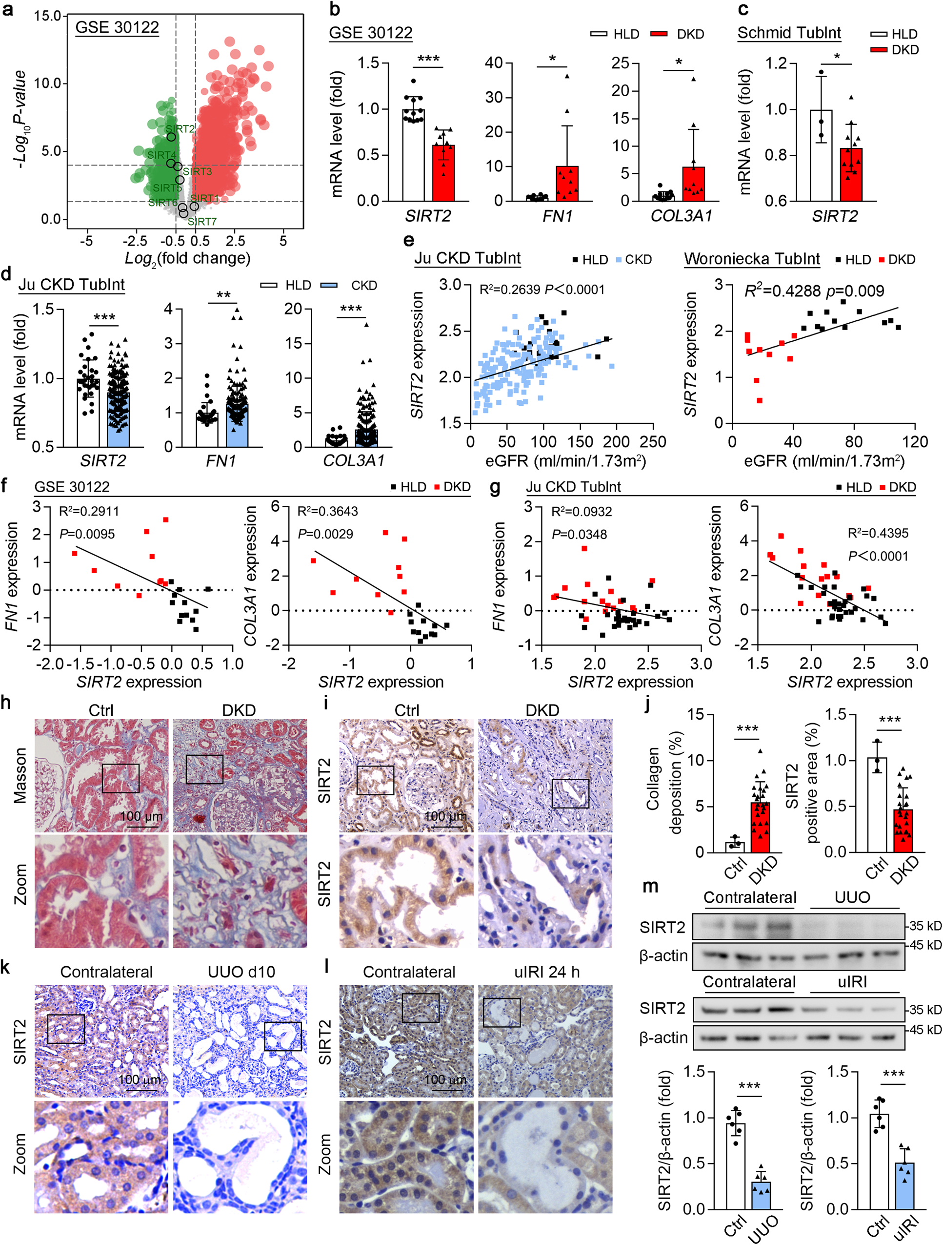
Fig. 1: SIRT2 was reduced in the human and mouse fibrotic kidneys.
From: SIRT2 alleviated renal fibrosis by deacetylating SMAD2 and SMAD3 in renal tubular epithelial cells

a, b Reanalysis of the database obtained from GEO database (GSE30122) on human kidney specimens from patients with DKD (healthy control n = 11, DKD n = 10) showed that SIRT2 was significantly downregulated, and FN1 and COL3A1 were significantly upregulated in the tubulointerstitial (Tublnt) from DKD patients. c Reanalysis of the data obtained from the Nephrin database showed that SIRT2 was significantly downregulated in the Tublnt from DKD patients (healthy control n = 3, DKD n = 11). d Reanalysis of the data obtained from the Nephrin database (Ju CKD Tublnt) showed that SIRT2 was significantly downregulated, and FN1 and COL3A1 were significantly upregulated in the tublnt of kidney tissues from CKD patients (n = 170). e Spearman correlations were analyzed between SIRT2 transcription level and eGFR (ml/min/1.73 m2) in HLD and patients with CKD (left) or DKD (right), respectively. f, g Spearman correlation analysis of SIRT2 and FN1, SIRT2 and COL3A1 in renal Tublnt of DKD patients. h–j Representative images of Masson’s trichrome staining (h) and SIRT2 immumohistochemical staining (i) in the kidney sections from patients with minimal change disease [control (Ctrl), n = 1], and DKD (n = 8) (scale bar = 100 μm). j Quantitative analysis of Masson’s trichrome and SIRT2 immunofluorescence staining in the indicated human renal biopsies (f and g), the collagen deposition (left) and SIRT2 positive area (right) quantified in the kidney sections in 3 fields per patients at ×100 magnification. k–m Representative images of SIRT2 immumohistochemical staining in mouse fibrotic kidneys induced by UUO (k) or uIRI (l), compared with kidneys from mice after sham surgery (scale bar = 100 μm). m Western blot analysis of SIRT2 and β-actin expression in mouse fibrotic kidneys induced by UUO or uIRI, compared with contralateral kidneys (control). The quantitative results are shown in the bottom panel. β-actin was used as the loading control (n = 6). For all panels, data are presented as mean ± SD. *P < 0.05, **P < 0.01, ***P < 0.001 by a one-way ANOVA with a Bonferroni correction test (b, c, d, j, m). Spearman’s correlation is also shown (e, f, g).