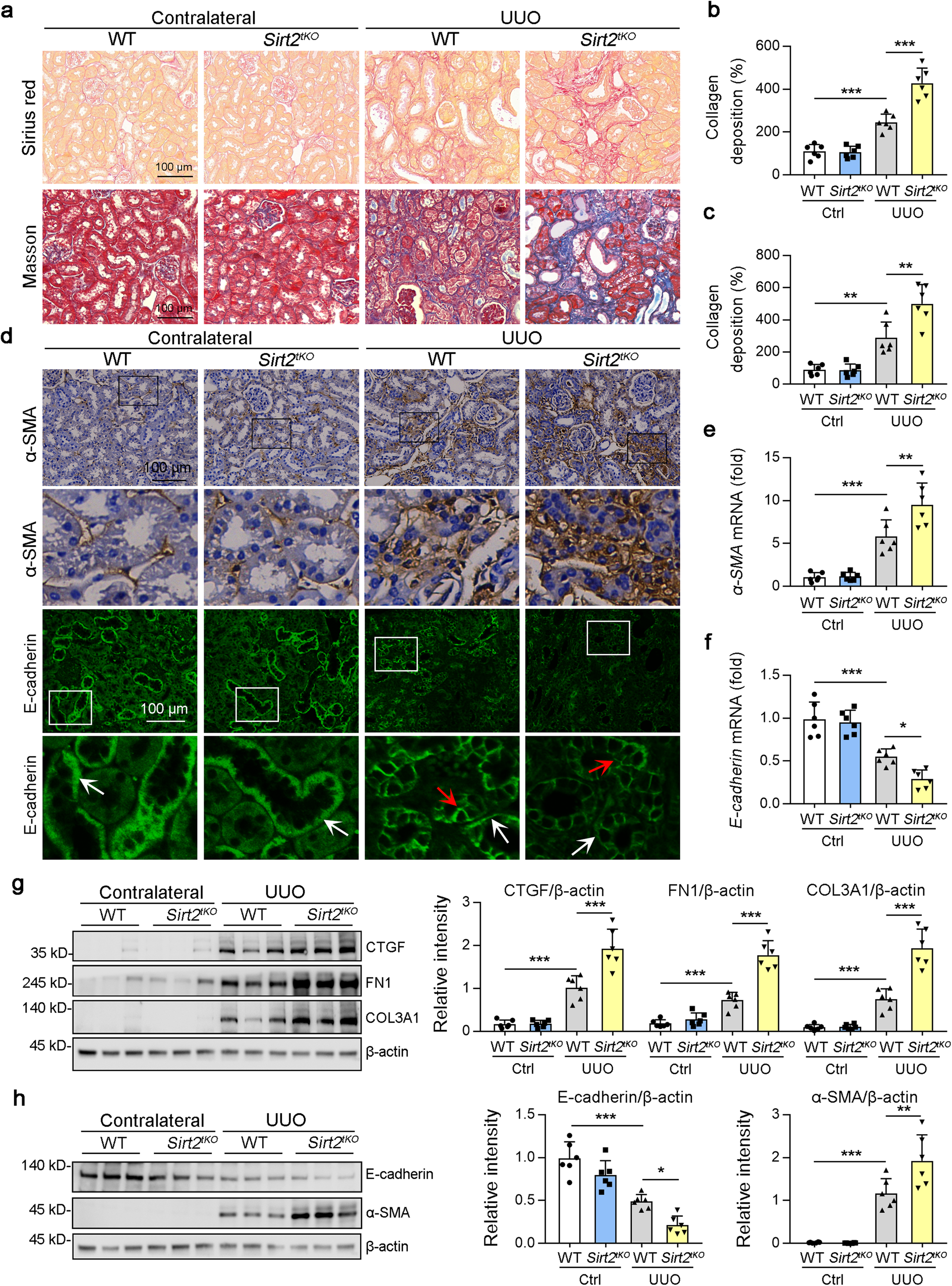
Fig. 2: Knockout of SIRT2 in renal tubules aggravated diabetic renal fibrogenesis.
From: SIRT2 alleviated renal fibrosis by deacetylating SMAD2 and SMAD3 in renal tubular epithelial cells

Tubule-specific Sirt2 knockout mice (Sirt2tKO) were generated by crossbreeding Pax8-Cre mice with floxed Sirt2 mice on a C57BL/6 background. a–c Representative images of Sirius red and Masson’s trichrome staining in kidney sections from WT and Sirt2tKO mice at day 7 post-surgery. The collagen deposition of Sirius red staining (a, the upper panel) and Masson’s trichrome staining (a, the bottom panel) were quantified in the kidney sections in 3 fields per mouse at ×100 magnification (b is for Sirius red staining, c is for Masson’s trichrome staining [n = 6]). d–f Representative images of SIRT2 immunohistochemical staining and E-cadherin immunofluorescence staining are shown in panel d, and the mRNA level of α-SMA (e) and E-cadherin (f) were determined by qPCR in the kidney samples from mice (n = 6). The boxed areas in the upper panels are enlarged in the lower panels. The polarized distribution of E-cadherin in the basolateral membrane of tubules is indicated by white arrows; re-distribution of E-cadherin to the apical membrane of tubules is represented by red arrows. g, h Western blot analysis of CTGF, FN1, COL3A1, E-cadherin, α-SMA, and β-actin in the kidney samples from WT and Sirt2tKO mice at day 7 post-surgery along with quantitative results shown in the right panel. β-actin was used as the loading control (n = 6). For all panels, data are presented as mean ± SD. *P < 0.05, **P < 0.01, ***P < 0.001 by one-way ANOVA with a Bonferroni correction test.