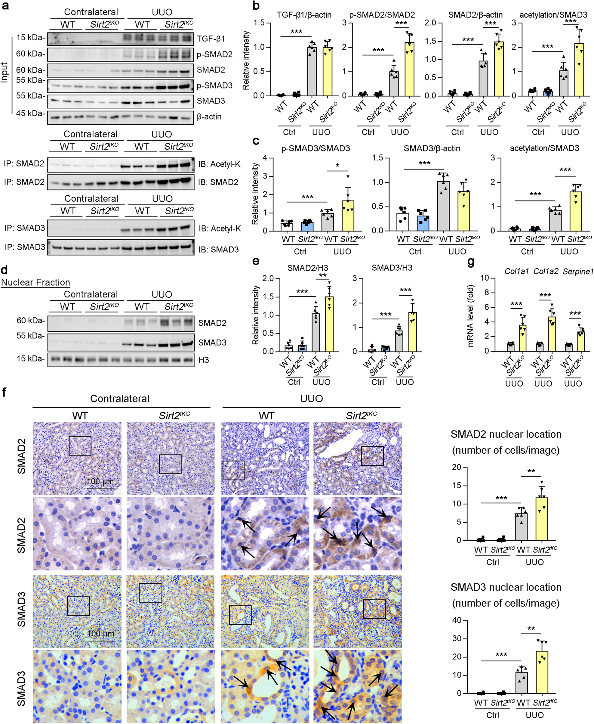
Fig. 9: SIRT2 reduced phosphorylation, acetylation and nuclear translocation of SMAD2 and SMAD3 in kidney of UUO mice.
From: SIRT2 alleviated renal fibrosis by deacetylating SMAD2 and SMAD3 in renal tubular epithelial cells

a, b Kidney lysates subjected to Co-IP with anti-SMAD2 or anti-SMAD3 antibody in the WT and Sirt2tKO mice at day 7 post-surgery, and western blotting using indicated antibodies (a). The quantitative results are shown in (b and c) (n = 6). d, e Western blot analyses (d) of nuclear levels of TGF-β1, SMAD2, SMAD3 and H3 in the fractions extracted from the kidney of the WT and Sirt2tKO mice at day 7 post-surgery. Quantitative results are shown in (d) (n = 6). f Representative images of SMAD2 and SMAD3 immunofluorescence staining in the kidney of WT and Sirt2tKO mice at day 7 post-surgery, and SMAD2 nuclear location quantified in the kidney sections in 3 fields per mouse at ×100 magnification (n = 6). g qPCR analysis of the mRNA level of Col1a1, Col1a2, and Serpine1 in the kidney of mice (n = 6). For all panels, data are presented as mean ± SD. *P < 0.05, **P < 0.01, ***P < 0.001 by a one-way ANOVA with a Bonferroni correction test.