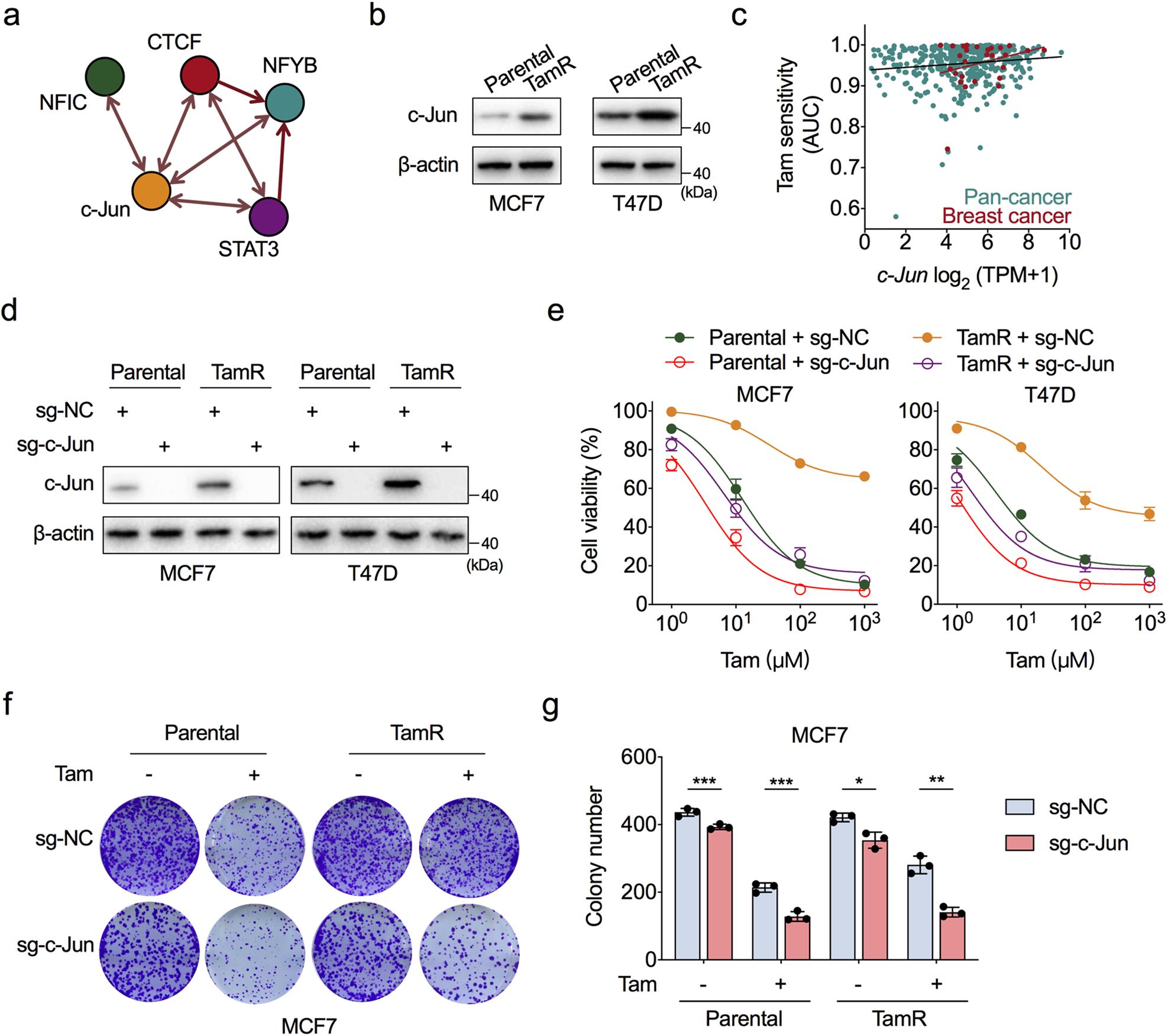
Fig. 2: c-Jun deletion restores tamoxifen sensitivity.

a Top five transcription factors that regulate the expression of upregulated genes in TamR cells, as analysed by the ChEA3 web server. b Western blot assessment of c-Jun protein levels in TamR and parental MCF7 and T47D cells. c Pearson correlations between c-Jun mRNA levels and tamoxifen sensitivities in pan-cancer and BC cell lines. Pearson R = 0.129 for pan-cancer cell lines, and Pearson R = 0.286 for BC cell lines. AUC area under curve; a higher AUC indicates stronger cell viability under tamoxifen treatment; TPM transcripts per million. d Western blot experiments to validate the c-Jun knockout efficiency in both TamR and parental MCF7 and T47D cells. e CCK-8 analysis of TamR and parental MCF7 and T47D cells with or without c-Jun knockout treated with a concentration gradient of tamoxifen for 72 h. f Representative images of colony formation assays in TamR and parental MCF7 cells with or without c-Jun knockout treated with tamoxifen (10 μM) or vehicle and stained with crystal violet. g Quantification results of the colony formation assays in (f). Unpaired Student’s t test in (g); *P < 0.05, **P < 0.01, ***P < 0.001.