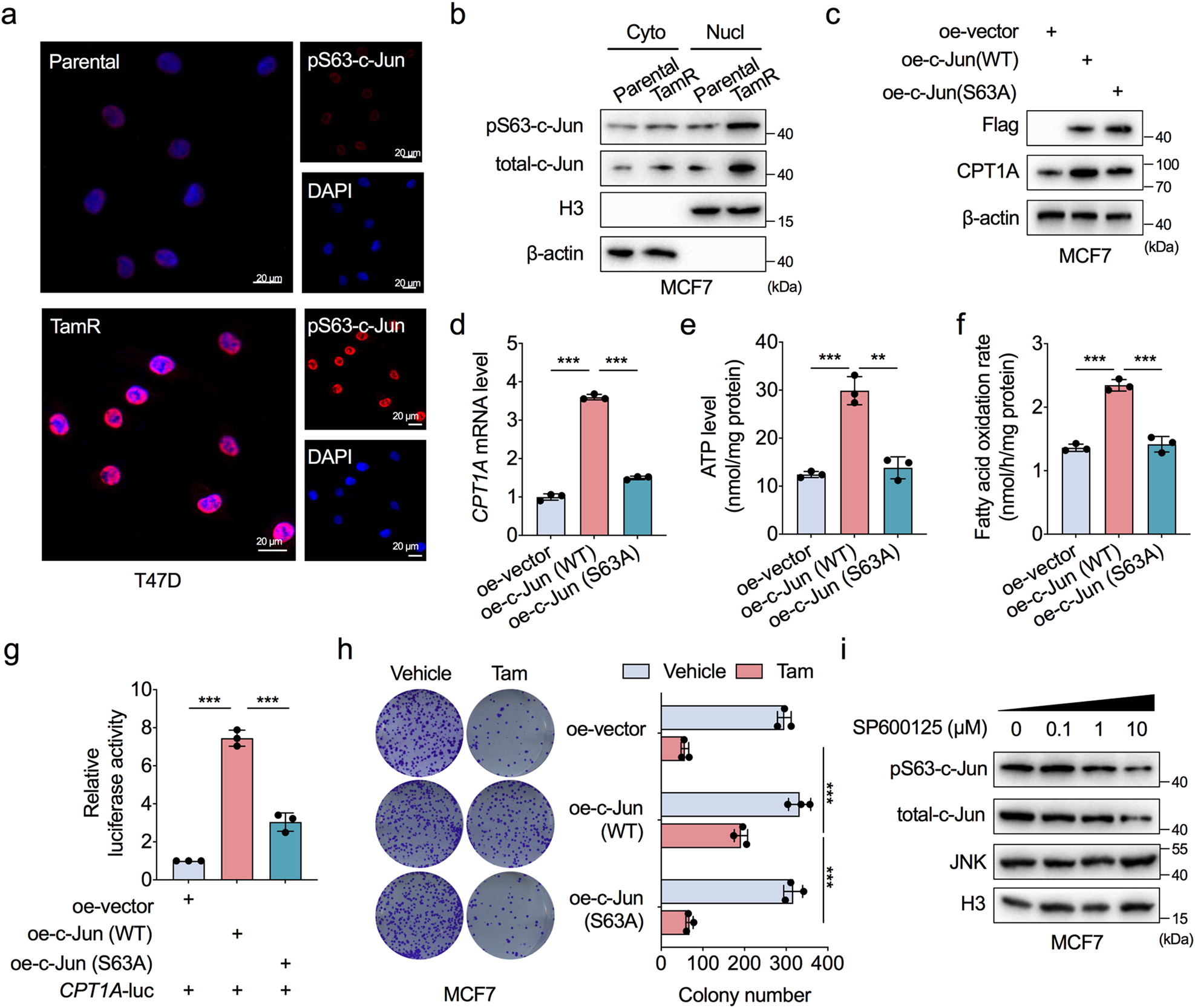
Fig. 5: JNK-dependent c-Jun phosphorylation activates FAO.

a Representative images for immunofluorescence analysis of phosphorylated c-Jun at the Ser63 site (pS63-c-Jun, red) in TamR and parental T47D cells. DAPI (blue) served as a marker for nuclei. b Western blot analysis showing the different levels of pS63-c-Jun in the cytoplasm and nuclei between TamR and parental MCF7 cells. c–f Comparison of CPT1A protein levels (c), CPT1A mRNA levels (d), cellular ATP levels (e), and FAO rates (f) in MCF7 cells transfected with empty vector, wild-type c-Jun construct (WT), or Ser63 phosphorylation disabled mutant form of c-Jun construct (S63A). g HEK293T cells were transfected with CPT1A luciferase reporter plasmids together with empty vector, WT c-Jun, or S63A c-Jun construct to analyse the luciferase reporter activity of the CPT1A promoter. h Representative images (left) and quantification results (right) of the colony formation assays for MCF7 cells transfected with empty vector, WT c-Jun, or S63A construct and treated with tamoxifen (10 μM) or vehicle. i Western blot assessment of the protein levels of pS63-c-Jun, total c-Jun, and JNK in nuclei of MCF7 cells treated with a concentration gradient of the JNK inhibitor SP600125 for 24 h. Unpaired Student’s t test in (d–f, h), and paired Student’s t test in (g); **P < 0.01, ***P < 0.001.