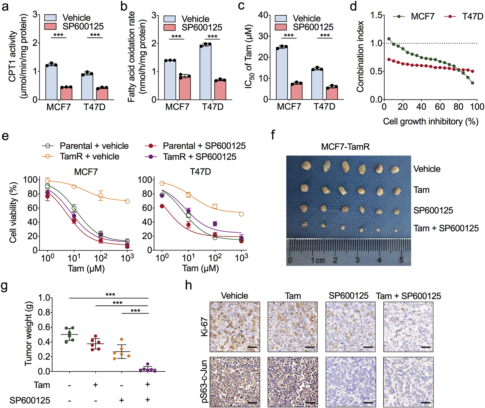
Fig. 6: JNK inhibitors sensitise ER-positive BC cells to tamoxifen by inhibiting c-Jun-induced FAO.

a, b Comparison of CPT1 enzymatic activities (a) and FAO rates (b) in MCF7 and T47D cells treated with the JNK inhibitor SP600125 (10 μM) or vehicle for 24 h. c Cell viability analysis for MCF7 and T47D cells treated with a concentration gradient of tamoxifen combined with SP600125 (10 μM) or vehicle for 72 h. IC50, half maximal inhibitory concentration. d Combination index-fraction affected plots of combined treatment of tamoxifen and SP600125 in MCF7 and T47D cells. Plots were generated using CompuSyn software. Combination index (CI) < 1, CI = 1, and CI > 1 indicate synergism, additive effect, and antagonism, respectively. A smaller CI value indicates stronger synergism. e CCK-8 analysis for TamR and parental MCF7 and T47D cells treated with a concentration gradient of tamoxifen combined with SP600125 (10 μM) treatment or not for 72 h. f Representative data of tumours in nude mice bearing MCF7-TamR cells received different treatment, n = 6/group. g Statistical analysis of mouse tumour weight in different groups, n = 6/group. h Representative immunohistochemistry (IHC) staining for Ki-67 (upper) and pS63-c-Jun (lower) in formalin-fixed tumour sections from the indicated treatment groups. Scale bars = 50 μm. Unpaired Student’s t test in (a–c, g); ***P < 0.001.