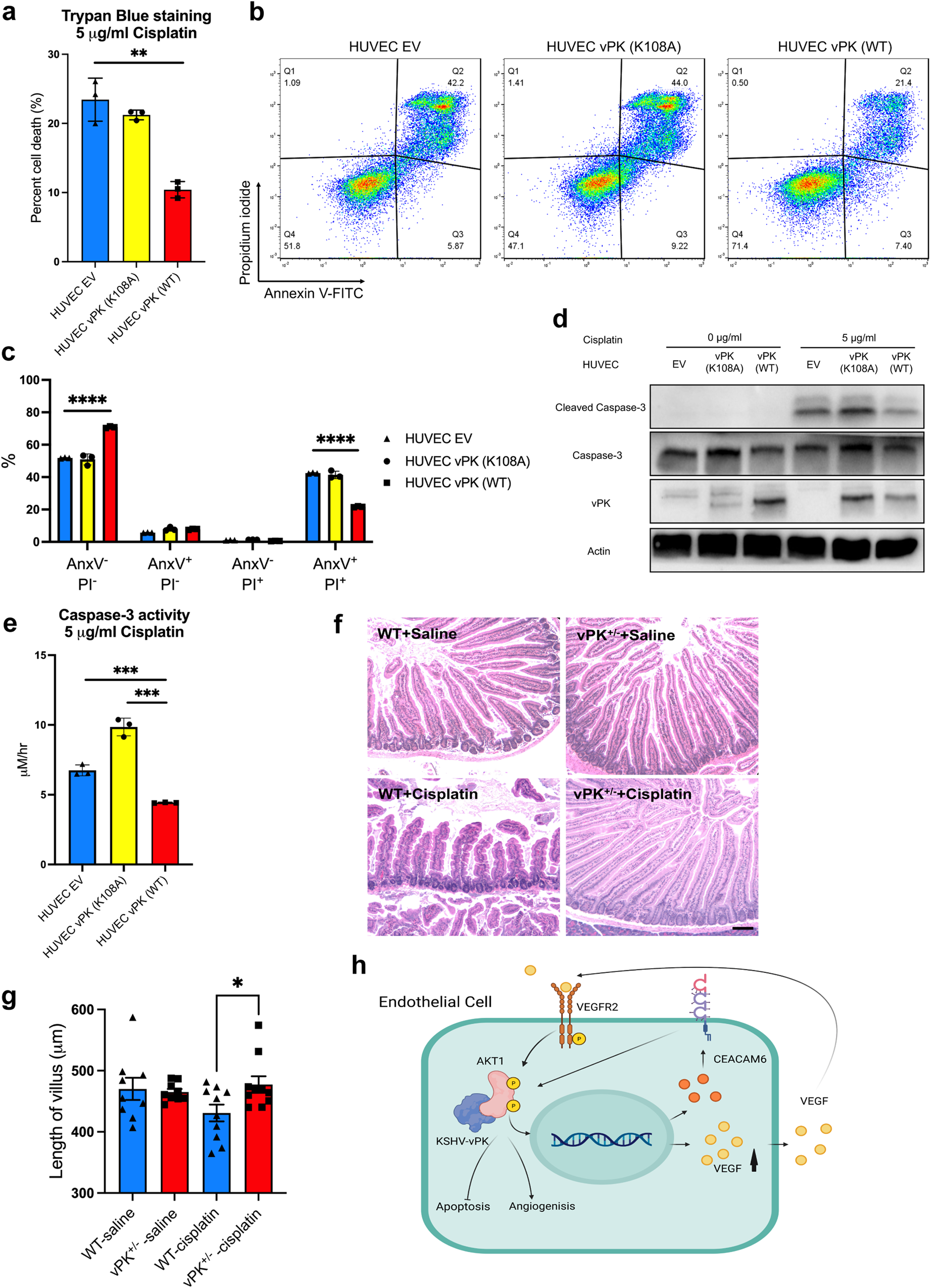
Fig. 7: vPK expression prevents the cytotoxicity induced by cisplatin in vitro and in vivo.
From: Kaposi’s sarcoma-associated herpesvirus viral protein kinase augments cell survival

HUVECs were grown in complete medium and were treated with 5 μg/ml cisplatin for 24 h. a Cell viability was evaluated by trypan blue staining. b Cells were stained with Annexin V and PI and analyzed by FACS. c Quantitation of cells stained with Annexin V and PI. d Immunoblotting revealed cleaved Caspase-3 levels. Actin served as a loading control. e Caspase-3 activity induced by cisplatin was determined by colorimetric assay. All data are representative of three independent experiments (n = 3). **P < 0.01, and ***P < 0.001. f Representative hematoxylin and eosin-stained sections of the small intestine of WT and vPK+/− mice after IP injection of saline or cisplatin (scale bar, 100 μm). g Quantification of the length of villi from mice with saline or cisplatin treatment. Three randomly selected fields from each mouse (n = 10) were quantified using LAS X. Two-tailed unpaired Student’s t-test was performed. *P < 0.05. h vPK activates the AKT pathway in multiple ways. vPK can bind to the PH domain of AKT1 and enhance AKT signaling by increasing the expression of CEACAM6 and VEGF/VEGFR2.