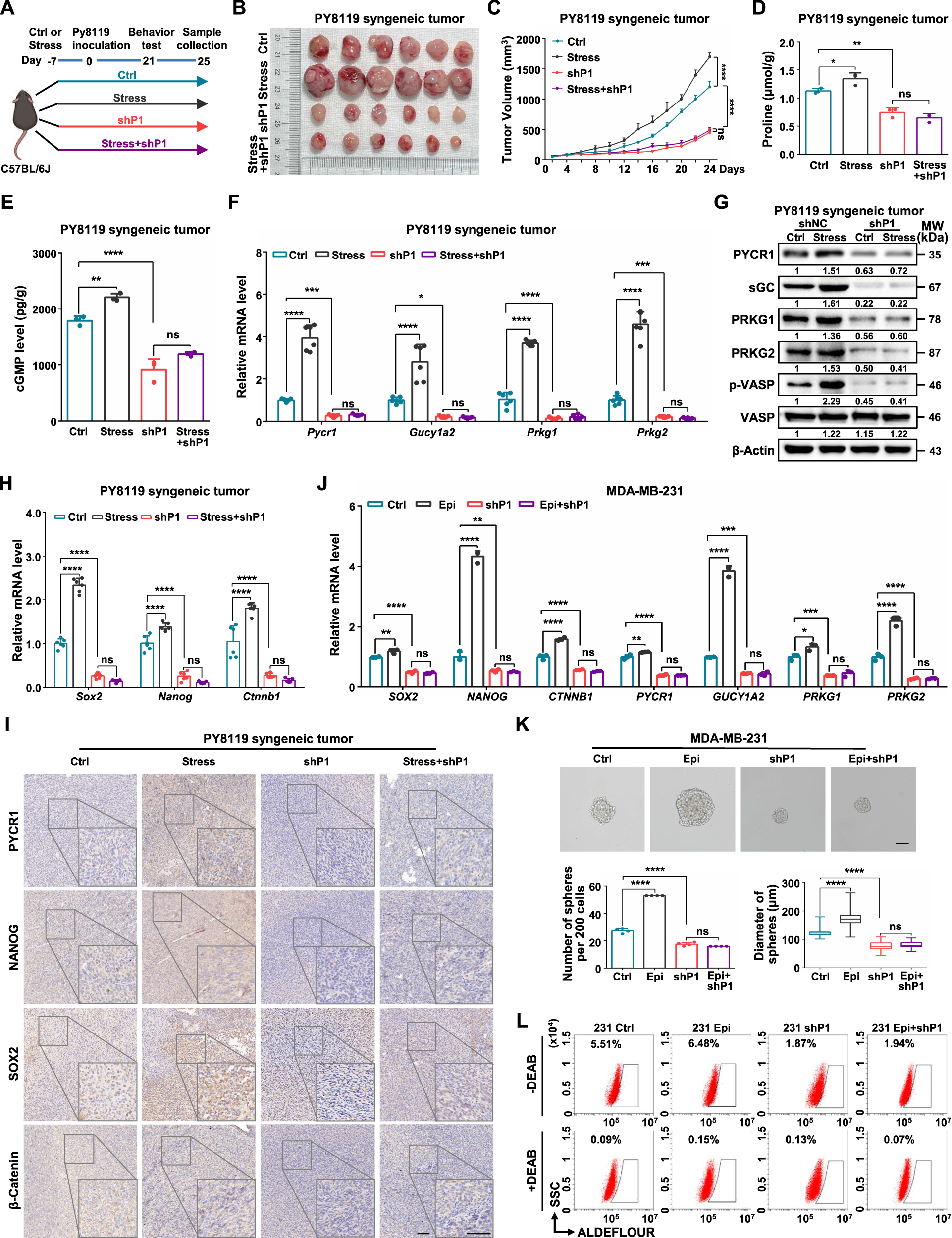
Fig. 5: Silencing of PYCR1 reverses psychological stress-induced proline synthesis, cGMP-PKG signaling, and cancer progression.

A A schematic of the timing of chronic restraint stress, tumor inoculation, behavioral tests and sample collection in the PY8119 syngeneic tumor model. B, C Representative tumor image (B) and growth curve (C) of Ctrl, Stress, shP1, and stress-induced shP1 PY8119 tumor in mice. D The proline levels were measured in PY8119 tumors (n = 3). E The cGMP levels were measured in PY8119 tumor (n = 3). F Relative mRNA levels of Pycr1, Gucy1a2, Prkg1 and Prkg2 were determined in PY8119 tumor (n = 6). G Relative protein levels of PYCR1, cGMP-PKG related genes and phosphorylation level of VASP (Ser239) were determined in PY8119 tumor. H Relative mRNA levels of Sox2, Nanog and Ctnnb1 were determined in PY8119 tumor (n = 6). I Representative images of PYCR1, NANOG, SOX2 and β-Catenin IHC staining in PY8119 tumor. Scale bars, 50 μm. J Relative mRNA levels of PYCR1, stemness-related factors and cGMP-PKG signaling components were determined following PYCR1 knockdown and Epi treatment in MDA-MB-231 cells (n = 3). K Sphere formation ability was analyzed following PYCR1 knockdown and Epi treatment in MDA-MB-231 cells (n = 4). The representative images were presented (Upper, scale bar = 100 μm) and the number (Bottom Left) and diameter (Bottom Right) of spheroids were measured and counted. L Flow cytometry analysis for ALDH-positive cells in MDA-MB-231 cells following PYCR1 depletion and Epi treatment. Graph data were presented as mean ± SD. *P < 0.05, **P < 0.01, ***P < 0.001, ****P < 0.0001. P-values were calculated with two-tailed, unpaired Student’s t-test (C) or one-way ANOVA (D, E, F, H, J, K).