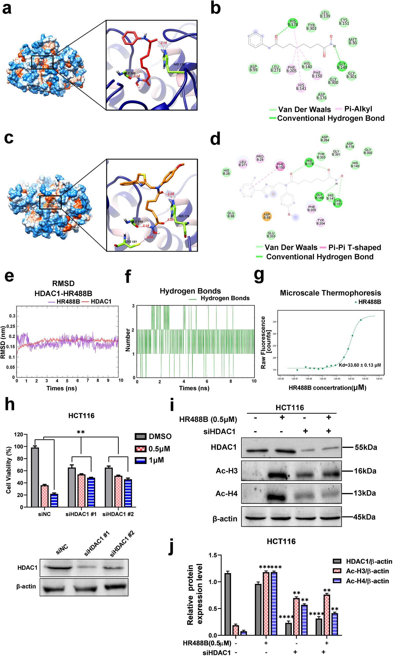
Fig. 2: HDAC1 inhibition and selectivity by HR488B.

a The 3D binding mode of SAHA (red) in the active site of HDAC1. The protein and ligand SAHA and HR488B are shown by cartoon and stick, respectively, with key residues labeled and demonstrated as green sticks, and the hydrogen bonds are labeled by red dashed lines. b Diagrammatic illustration of interaction between HDAC1 binding site residues and SAHA by BIOVIA Discovery Studio Visualizer software. Ligand is presented by gray line, green dashed line is conventional hydrogen bonds, light green dashed line is Van der Waals, and light pink dashed line is Pi-Alkyl. c The 3D binding mode of HR488B (orange) in the active site of HDAC1. The protein and ligand SAHA and HR488B are shown by cartoon and stick, respectively, with key residues labeled and demonstrated as green sticks, and the hydrogen bonds are labeled by red dashed lines. d 2D binding mode of HR488B into the HDAC1. Ligand is presented by gray line, green dashed line is conventional hydrogen bonds, light green dashed line is Van der Waals, and pink dashed line is Pi-Pi T-shaped. e Root mean square deviation (RMSD) values of HDAC1 (red) and in complex with HR488B (purple) over 10 ns. f The number of hydrogen bonds formed between the HR488B and HDAC1 during the structural rearrangement. g Microscale thermophoresis (MST) analysis of the binding affinity between HR488B and HDAC1. The measured Kd value is shown. h HCT116 cells were transfected with siRNAs targeting HDAC1 (siHDAC1#1 and siHDAC1#2) or control siRNA (siNC), and 48 h later, cells were treated with or without HR488B (0.5 and 0.1 μM) for 24 h. Cell viability was assessed with the CCK-8 assay. i HCT116 cells were transfected with siRNAs targeting siHDAC1 or siNC, and 48 h later, cells were treated with DMSO or HR488B (0.5 μM) for 24 h, and the expression of HDAC1, Ac-H3, and Ac-H4 protein was determined by Western blot analysis, and β-actin was detected as the endogenous loading control, accordingly. j The statistical result of (i). All data are shown as mean ± SD, n = 3, two-way ANOVA, *p < 0.05, **p < 0.01, ***p < 0.001, ****p < 0.0001.