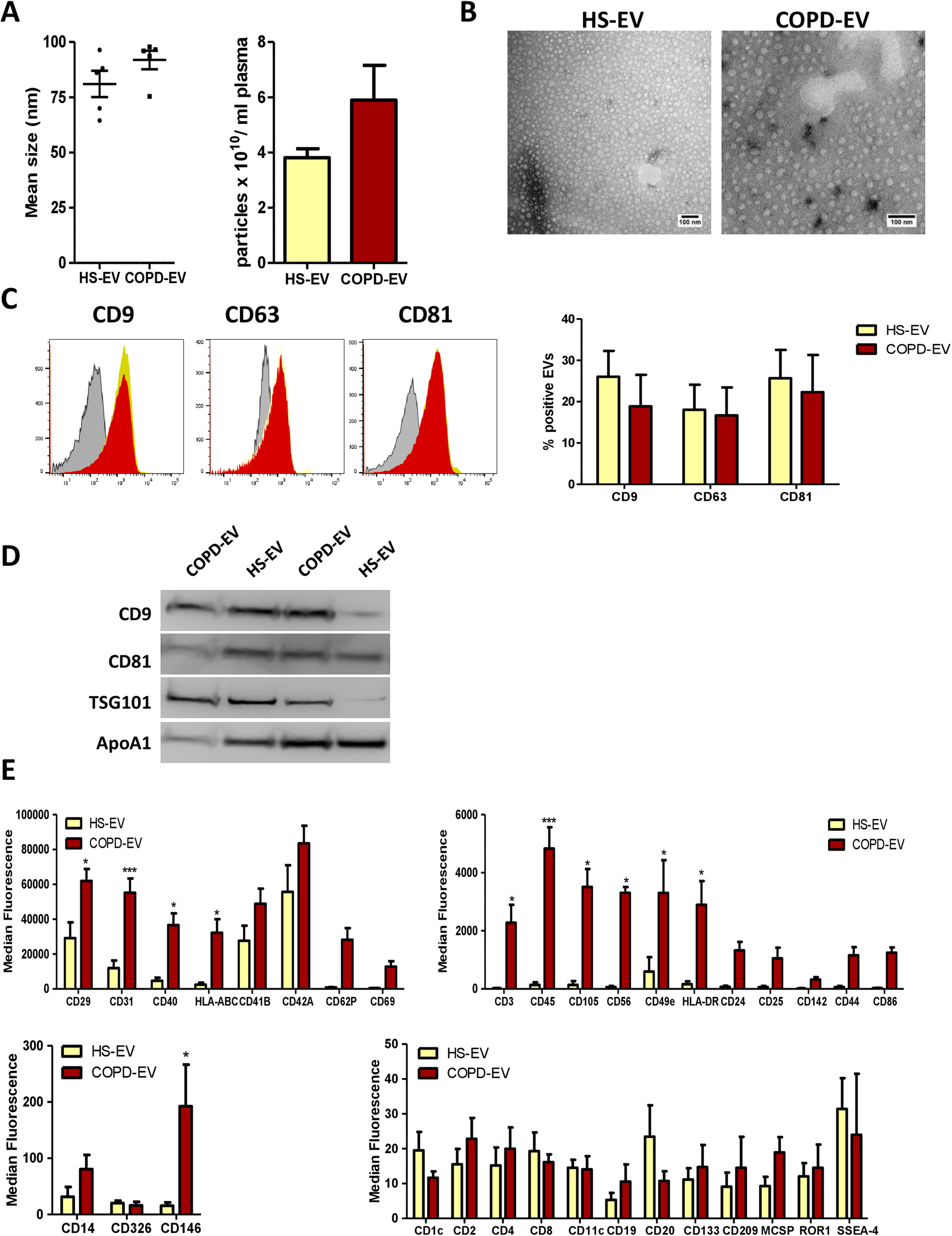
Fig. 1: Characterization of plasma EVs.

A Concentration and size distribution of plasma-derived EVs from subjects with (COPD-EVs) or without (HS-EVs) COPD using nanoparticle tracking analysis (n = 5 per group). B Representative TEM images showing the spherical morphology and size distribution of plasma-derived EVs. C Flow cytometry analysis of conventional EV markers on COPD- and HS-EVs showing the presence conventional markers (CD9, CD81, CD63) (n = 3 per group). D Western blot of EVs from COPD and HS volunteers for EV markers (CD9, CD81, Tsg101) and a marker of lipoprotein contamination (ApoA1). E Profiles of cell surface markers of plasma-derived EVs determined by flow cytometry. The values are expressed as median fluorescence intensity (n = 5 per group) *p < 0.05, ***p < 0.001 versus HS-EVs. Data are expressed as mean and SEM.