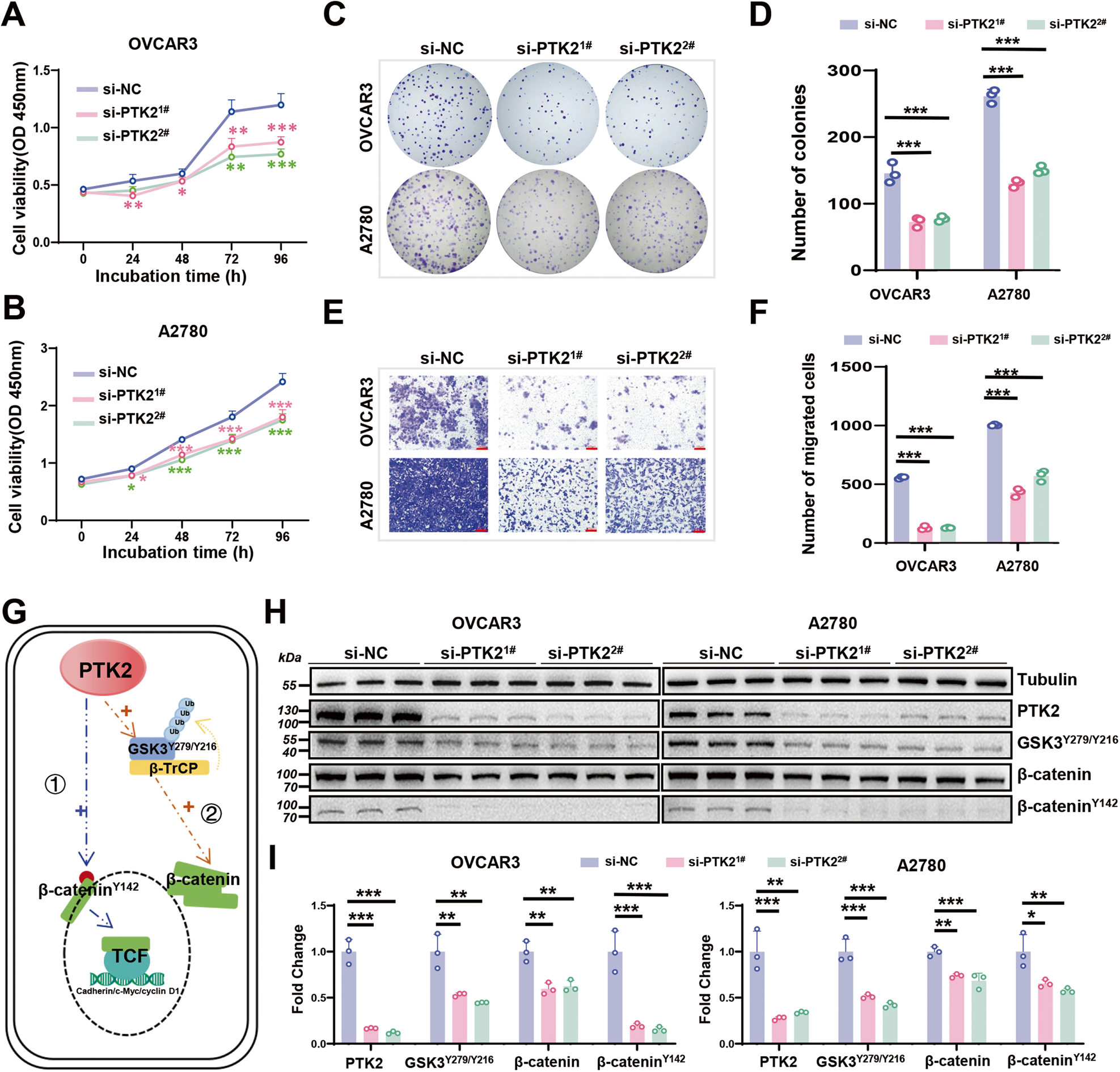
Fig. 3: Effects and underlying mechanisms of PTK2 in OC cells.

A, B CCK8 assays detected the OC cells viability with PTK2 silencing, n = 6. C, D The proliferation ability of cells transfected with si-PTK2 was assessed by colony formation assays, n = 3. E, F The migration abilities of cells transfected with si-PTK2 were examined by transwell assays, n = 3. Scale bar: 100 μm. G Schematic diagram of the pathway from PTK2 to β-catenin. H, I Western blots to determine the expression of PTK2, GSK3Y279/Y216, β-catenin, and β-cateninY142 in PTK2-downregulated OC cells, n = 3. *P < 0.05, **P < 0.01, ***P < 0.001.