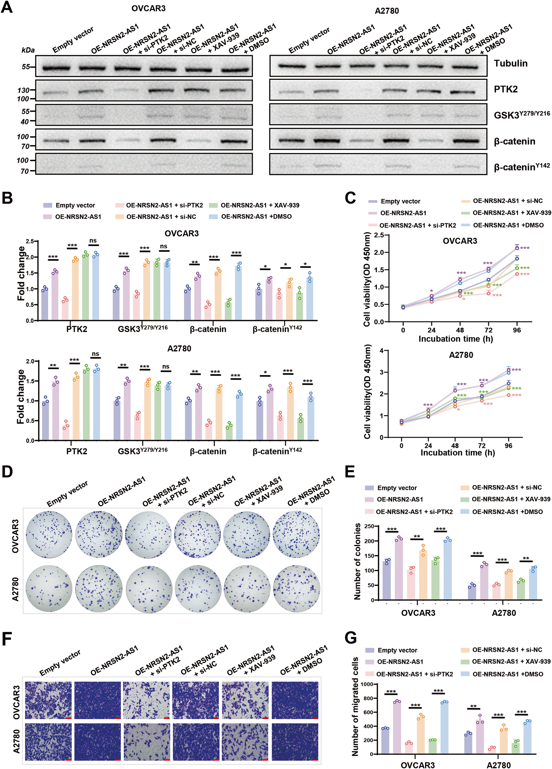
Fig. 6: Effects of NRSN2-AS1/PTK2/β-catenin pathway in OC cells.

OC cells were transfected with EV, OE-NESN2-AS1, OE-NRSN2-AS1+si-PTK2, OE-NRSN2-AS1+si-NC, OE-NRSN2-AS1 + XAV-939 (β-catenin inhibitor, 15 μM), or OE-NRSN2-AS1 + DMSO. A, B Western blot analysis of the expression of PTK2, GSK3Y279/Y216, β-catenin and β-cateninY142, n = 3 for each group. C CCK8 assays were performed to assess cell viability, n = 6. D, E Colony formation assays were done to detect proliferation ability, n = 3. F, G Transwell assays were used to investigate changes in migratory abilities, n = 3. Scale bar: 100 μm. *P < 0.05, **P < 0.01, ***P < 0.001.