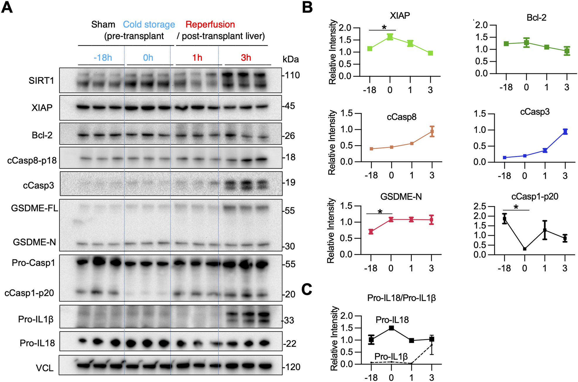
Fig. 3: Cold preservation of mouse livers triggers GSDME processing in stressed hepatocytes.

WT livers stored in UW solution (18 h/4 °C) were transplanted into syngeneic hosts. Hepatic samples were collected after cold storage (pre-transplant; 0 h) and post-transplantation (1 h, 3 h). A WB-assisted detection of hepatic SIRT1, XIAP, Bcl-2, cCasp8, cCasp3, GSDME-FL, GSDME-N, Pro-Casp-1, cCasp1-p20, Pro-IL1β, Pro-IL18, and VCL. B Kinetics of relative intensity for hepatic XIAP, Bcl-2, cCasp8, cCasp3, GSDME-N, and cCasp1-p20 normalized with VCL. Data shown are mean ± SEM. *p < 0.05; **p < 0.01 by Student’s t-test. C The relative intensity in Pro-IL18 (solid line), and Pro-IL1β (dotted line) in mouse livers.