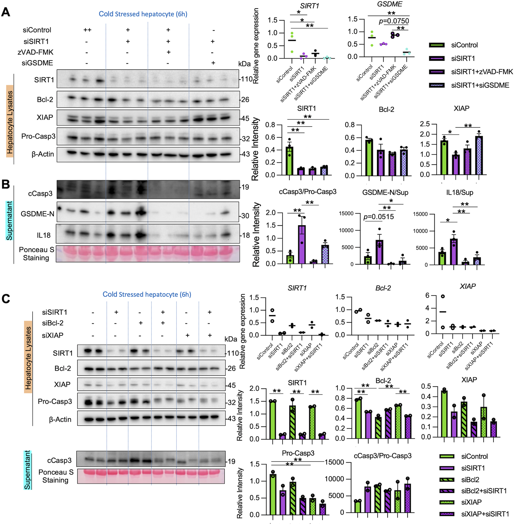
Fig. 6: SIRT1 regulates cold stress-induced apoptosis and GSDME processing to release IL18 in vitro.

A, B Primary mouse hepatocytes transfected with control or SIRT1 siRNA were subjected to cold stress (6 h). Some SIRT1-silenced cells were pretreated with a pan-caspase inhibitor zVAD-FMK (20 nM, 18 h) or transfected with GSDME siRNA. A WB-assisted detection of SIRT1, Bcl-2, XIAP, Pro-Casp3, and β-actin in lysates (left panels). qRT-PCR-assisted detection of mRNA coding for SIRT1 and GSDME (right upper panels). The relative intensity of SIRT1, Bcl-2, and XIAP in lysates (right lower panels). B cCasp3, GSDME-N, and IL18 in supernatants (left panels). The relative intensity of cCasp3/Pro-Casp3 ratio, GSDME-N, and IL18 in supernatants (right panels). C Primary mouse hepatocytes transfected with SIRT1 siRNA or/and Bcl-2 siRNA or/and XIAP siRNA were subjected to cold stress (6 h). WB-assisted detection of SIRT1, Bcl-2, XIAP, Pro-Casp3, and β-Actin in hepatocyte lysates (left upper panels) and cCasp3 in supernatants (left lower panels). The relative intensity of SIRT1, Bcl-2, XIAP, and cCasp3/Pro-Casp3 ratio (right panels). Data shown are mean ± SEM. *p < 0.05; **p < 0.01 by one-way ANOVA.