Fig. 3: TG2 expression is required for melanogenesis in B16F10 cells.
From: Transglutaminase Type 2-MITF axis regulates phenotype switching in skin cutaneous melanoma

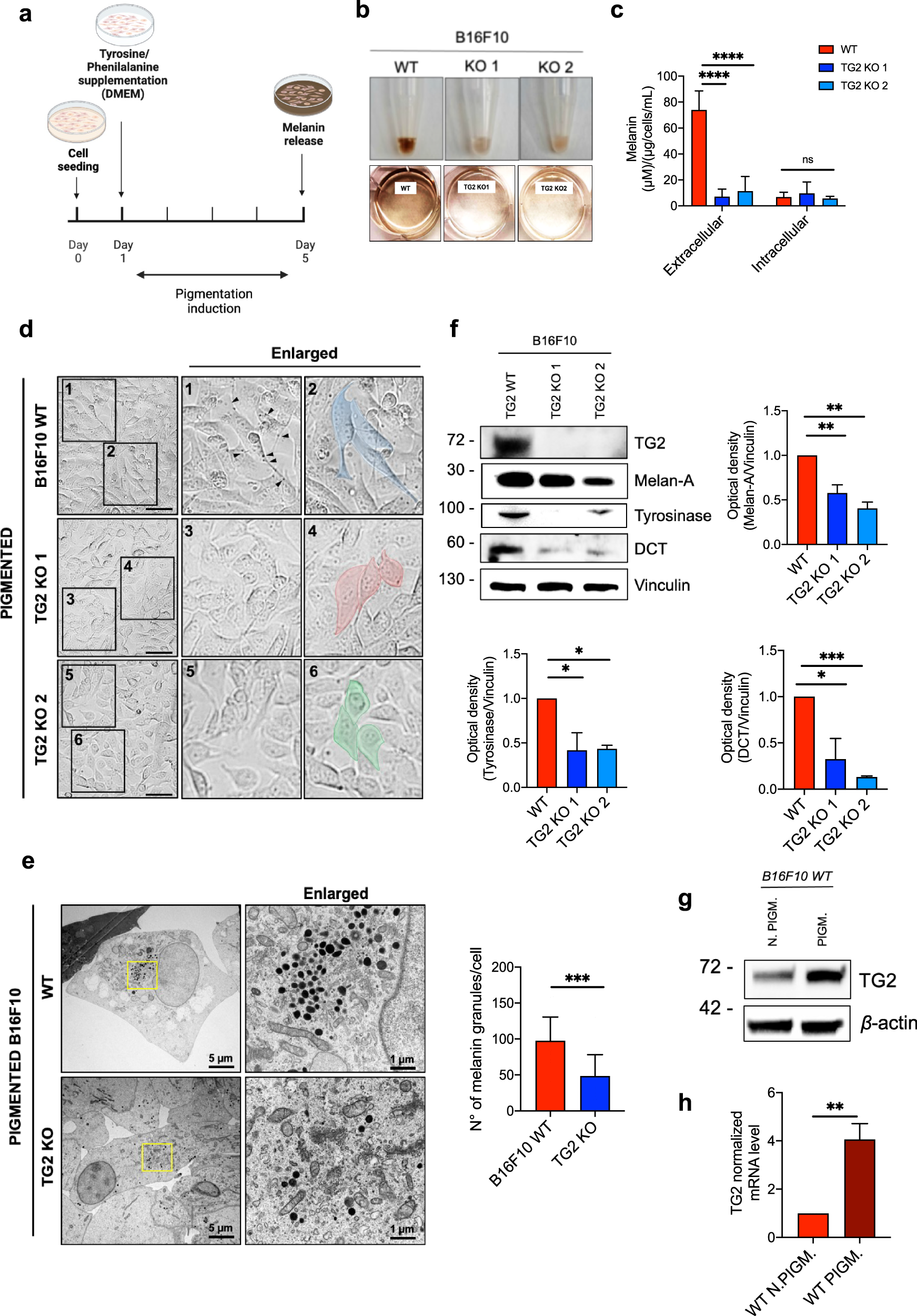
a Schematic representation of the employed pigmentation induction protocol, adapted from Sckoniecka et al., 2021 [46]. b Pictures of B16F10 WT and TG2 KOs cell pellets (upper panel) and media color (bottom panel) showing differential melanin (dark color) retainment and secretion between the samples. c Quantitative analyses of extracellular and intracellular melanin content, expressed in (µM)/(µg/cells/mL). Extracellular and intracellular melanin content was normalized on each well protein content. B16F10 WT was used as control during statistical analysis (number of independent biological replicates = 6). d Morphological analysis of B16F10 WT and TG2 KO clones following pigmentation induction by optical microscopy. Melanin granules are indicated with black arrows. Cellular shape is highlighted in blue, red, and green in WT, TG2 KO 1, and TG2 KO 2 respectively. Particularly, in B16F10 WT sample, cells acquire the typical differentiated dendritic shape with protrusions. Conversely, B16F10 TG2 KO cells maintain the typical melanoma spindle-like shape. Scale bar = 200 μm. e Transmission electron microscopy (TEM) images of ultrathin section of B16F10 WT and TG2 KO cells showing melanin-containing granules in the cytosol with relative granules per cell quantification. A higher magnification is reported in the right part of the panel (scale bars indicated in the pictures). Melanin granules (black) are enriched in the perinuclear area of the WT cell line. Isolated and dispersed fewer granules are visible in the KO condition. f Immunoblot analyses and relative densitometry of melanogenesis-related targets (Melan-A, Tyrosinase, and DCT) in B16F10 WT, TG2 KO 1, and TG2 KO 2 cells. Vinculin was used as loading control (number of independent biological replicates = 5). Immunoblot analysis (g) and relative mRNA levels quantified by qRT-PCR analysis (h) of TG2 expression in WT samples, following (PIGM.) or not (N. PIGM.) pigmentation. β-actin was used as a loading control in both immunoblot (number of independent biological replicates = 3) and qRT-PCR (number of independent biological replicates = 5). Statistical analyses of three or more groups were performed with One-Way ANOVA. Two-way ANOVA with Bonferroni’s test was used to compare the data with two variables. Statistical significance is specified with asterisks (*p < 0.05, **p < 0.01, ***p < 0.001, ****p < 0.0001). Data are represented as mean ± SEM.