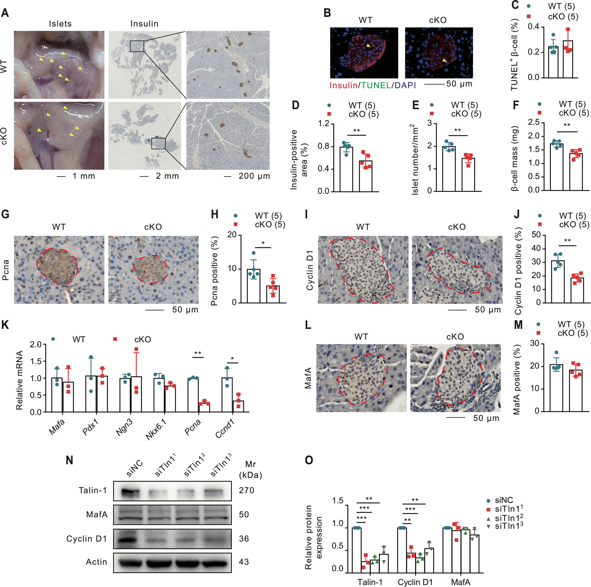
Fig. 3: Talin-1 deficiency reduces β-cell proliferation and mass.
From: Talin-1 inhibits Smurf1-mediated Stat3 degradation to modulate β-cell proliferation and mass in mice

A Pancreas and insulin immunohistochemistry (IHC) staining. Scale bar left, 1 mm. Scale bar middle, 2 mm. Scale bar right, 200 μm. B, C TUNEL staining of NCD-fed WT and cKO mice. Scale bar, 50 μm. Quantitative data (C). D Insulin-positive area. E Islet number per pancreas cross area. F β-cell mass. G, H IHC staining for Pcna. Scale bar, 50 μm. Quantitative data (H). I, J IHC staining for Cyclin D1. Scale bar, 50 μm. Quantitative data (J). N = 5 mice per group. K QPCR analyses. Total RNAs isolated from the islets of 2-month-old male cKO and WT mice were subjected to qPCR for Mafa, Pdx1, Ngn3, Nkx6.1, Pcna, and Ccnd1 expression. All mRNA was normalized to Gapdh mRNA. Student’s t test was performed using the average values of triplicates from three independent experiments. L, M IHC staining for MafA. Scale bar, 50 μm. Quantitative data (M). N = 5 mice per group. N, O Western blot analyses. INS1 cells co-transfected with the plasmids of siTln1 for 48 h and next the protein extracts were subjected to Western blot analyses with indicated antibodies. Quantitative data from three independent experiments (O). Results are expressed as mean ± standard deviation (s.d.) and unpaired two-tailed Student’s t test (two groups) or one-way ANOVA (multiple groups) was performed to analyze the difference between the two groups. *p < 0.05, **p < 0.01, ***p < 0.001, versus control.