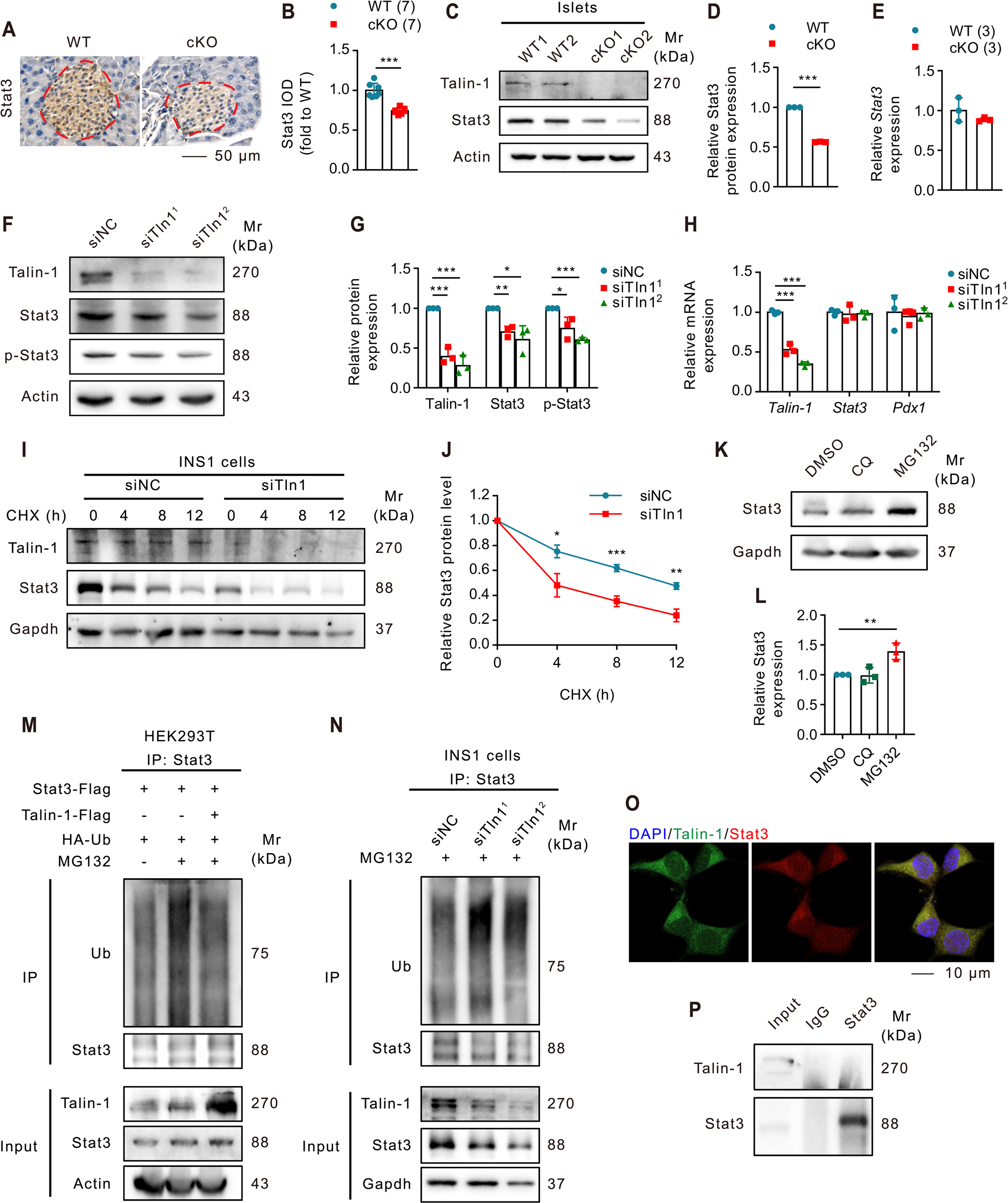
Fig. 4: Talin-1 increases Stat3 protein stability by reducing its ubiquitination.
From: Talin-1 inhibits Smurf1-mediated Stat3 degradation to modulate β-cell proliferation and mass in mice

A, B IHC staining for Stat3. Scale bar, 50 μm. Quantitative data (B). N = 7 mice per group. C, D Western blot analyses. Protein extracts isolated from the primary islets of 2-month-old male cKO and WT mice were subjected to western blot analyses for Stat3 expression. Actin was used as a loading control. Quantitative data (D). E QPCR analyses. Total RNAs isolated from the primary islets of 2-month-old male cKO and WT mice were subjected to qPCR for Stat3 expression. Stat3 mRNA was normalized to Gapdh mRNA. F, G Western blot analyses. INS1 cells were co-transfected with the plasmids of siTln1 for 48 h and next the protein extracts were subjected to western blot analyses with indicated antibodies. Quantitative data (G). H QPCR analyses. Total RNAs isolated from INS cells, after co-transfected with the plasmids of siTln1, were subjected to qPCR for Talin-1, Stat3, and Pdx1 expression. All mRNA was normalized to Gapdh mRNA. I, J Cycloheximide (CHX) experiments. INS1 cells with and without siTln1 knockdown were treated with 100 μg/mL of CHX for the indicated times, followed by western blot analyses for expression of Stat3. Quantitative data from three independent experiments (J). K, L Western blot analyses. Effect of MG132 and Chloroquine (CQ) on Stat3 protein expression in INS1 cells. Quantitative data (L). M Talin-1 overexpression decreases Stat3 ubiquitination. HEK293T cells were transiently transfected with Stat3 plasmid with or without Talin-1 plasmid. At 48 h after the transfection, cells were treated with or without MG132 (10 μM) for 6 h, then immunoprecipitation (IP) and immunoblotting (IB) with the indicated antibodies were performed. N Talin-1 knockdown increases endogenous Stat3 ubiquitination. INS1 cells were transiently transfected with control siRNAs or siTln1. At 48 h after transfection, cells were treated with MG132 (10 μM) for 6 h, then IP and IB with the indicated antibodies were performed. O IF staining. INS1 cells were subjected to double immunostaining with an anti-Stat3 antibody (red) and an anti-Talin-1 antibody (green). Scale bar, 10 μm. P IP assays. INS1 cells were transiently transfected with Talin-1 and the cell lysates were collected for IP and IB with the indicated antibodies. Results are expressed as mean ± standard deviation (s.d.) and unpaired two-tailed Student’s t test (two groups) or one-way ANOVA (multiple groups) was performed to analyze the difference between the two groups. *p < 0.05, **p < 0.01, ***p < 0.001, versus control.