Fig. 8: Inducible deletion of β-cell Talin-1 in adult mice causes diabetes-like phenotypes.
From: Talin-1 inhibits Smurf1-mediated Stat3 degradation to modulate β-cell proliferation and mass in mice

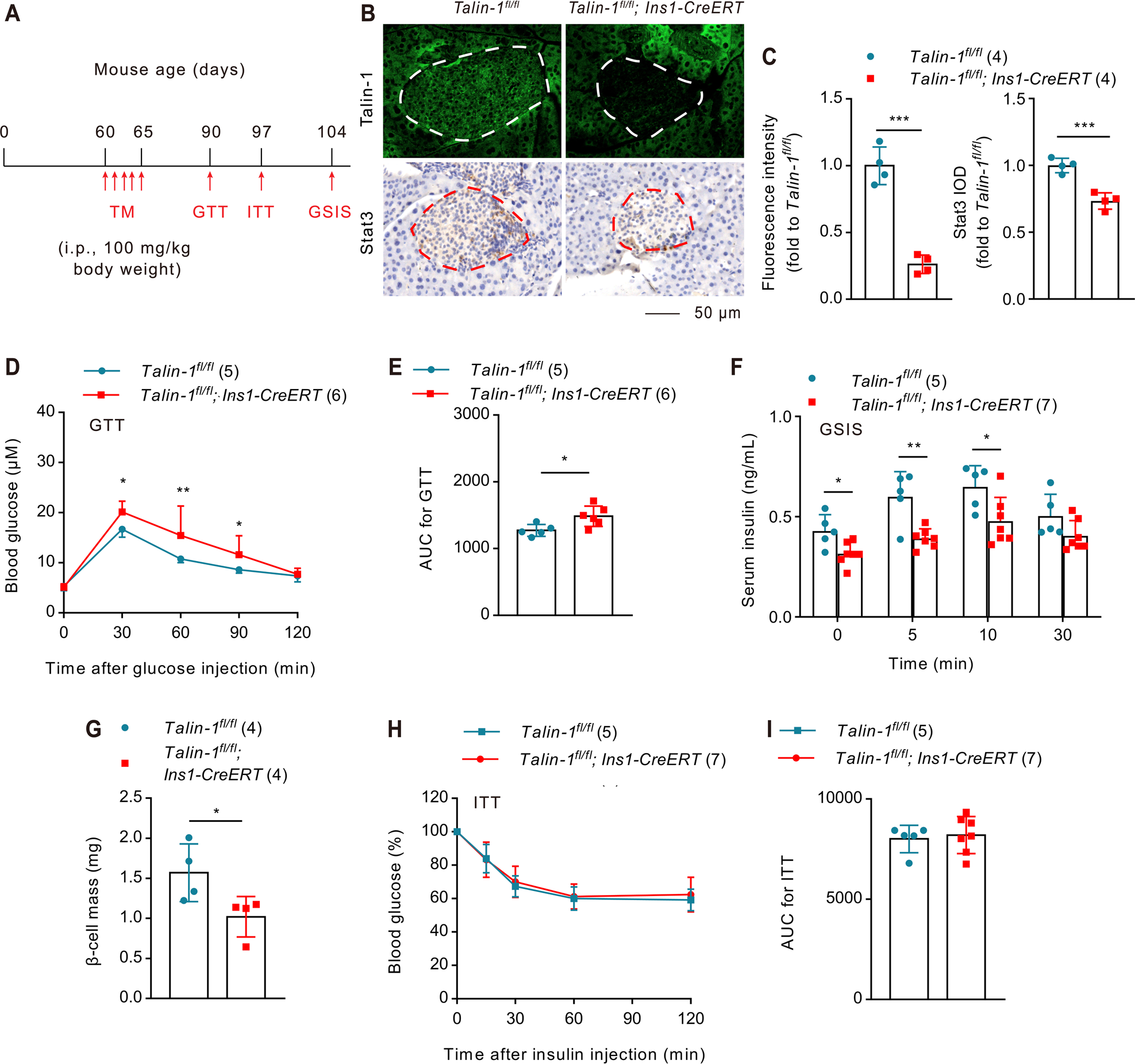
A Tamoxifen (TM) injection. B, C IF and IHC staining. Two-month-old male Talin-1fl/fl; Ins1-CreERT and control (Talin-1fl/fl) mice were treated with TM as described in (A). After 30 days, Talin-1 and Stat3 were detected by IF and IHC respectively using pancreatic sections. Scale bar, 50 μm. Quantitative data (C). N = 4 mice per group. D GTT. GTT assays were performed 30 days after the first TM injection shown in (A). E AUC is calculated based on (D). N = 5 mice for Talin-1fl/fl mice and N = 6 mice for Talin-1fl/fl;Ins1-CreERT mice. F GSIS. Mice were treated with TM as in (A). GSIS assays were performed 44 days after the first TM injection. N = 5 mice for Talin-1fl/fl mice and N = 7 mice for Talin-1fl/fl;Ins1-CreERT mice. G β-cell mass measurements of pancreatic sections from Talin-1fl/fl; Ins1-CreERT and control (Talin-1fl/fl) mice. N = 4 mice per group. H ITT. Mice were treated with TM as in (A). ITT assays were performed 37 days after the first TM injection. I AUC is calculated based on (H). N = 5 mice for Talin-1fl/fl mice and N = 7 mice for Talin-1fl/fl;Ins1-CreERT mice. Results are expressed as mean ± standard deviation (s.d.) and unpaired two-tailed Student’s t test (two groups) or one-way ANOVA (multiple groups) was performed to analyze the difference between the two groups. *p < 0.05, **p < 0.01, ***p < 0.001, versus control.