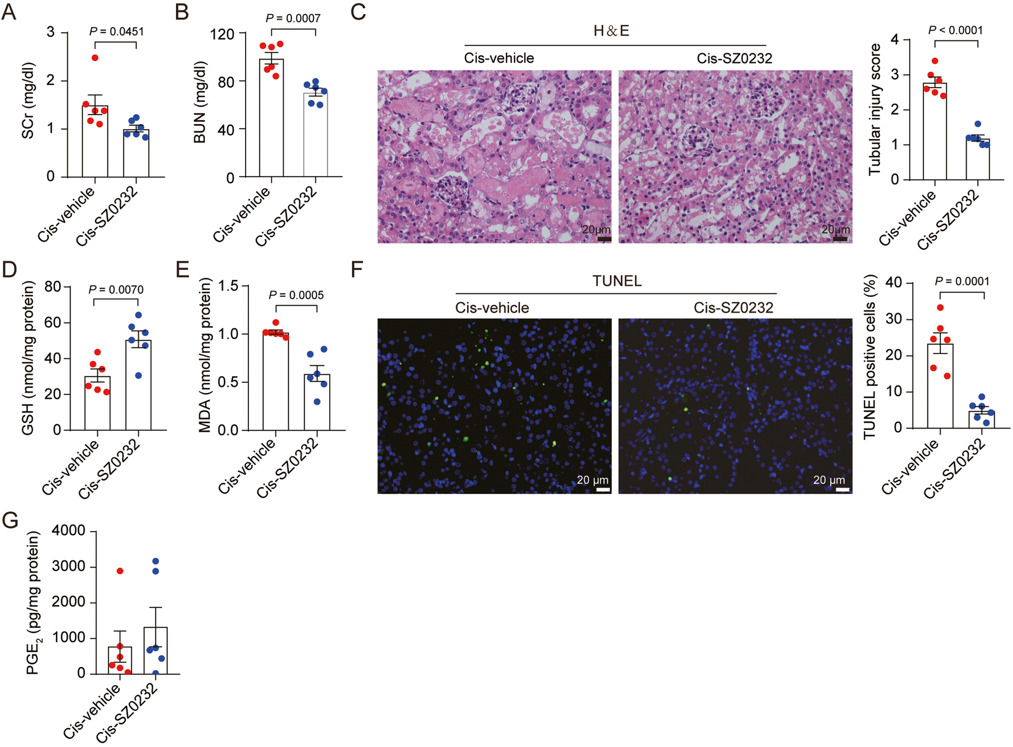
Fig. 6: mPGES-2 inhibitor SZ0232 affords protection against cisplatin-induced AKI.

C57BL/6 J mice were administered either SZ0232 (1 mg/kg) or saline once a day for 7 days, and followed by cisplatin-mediated model induction on day 4. Mice were sacrificed after cisplatin exposure for 72 h. Blood and tissues were collected for subsequent analysis. A SCr level, n = 6. B BUN level, n = 6. C Representative images of H&E and quantification of tubular injury score, n = 6. Scale bars = 20 μm. D GSH levels, n = 6. E MDA content, n = 6. F TUNEL staining and quantification, n = 6. Scale bars = 20 μm. G PGE2 level in the kidney after SZ0232 treatment, n = 6. Data are expressed as mean ± SEM. Statistical significance was assessed using a two-tailed unpaired Student’s t-test. Exact P values are indicated.