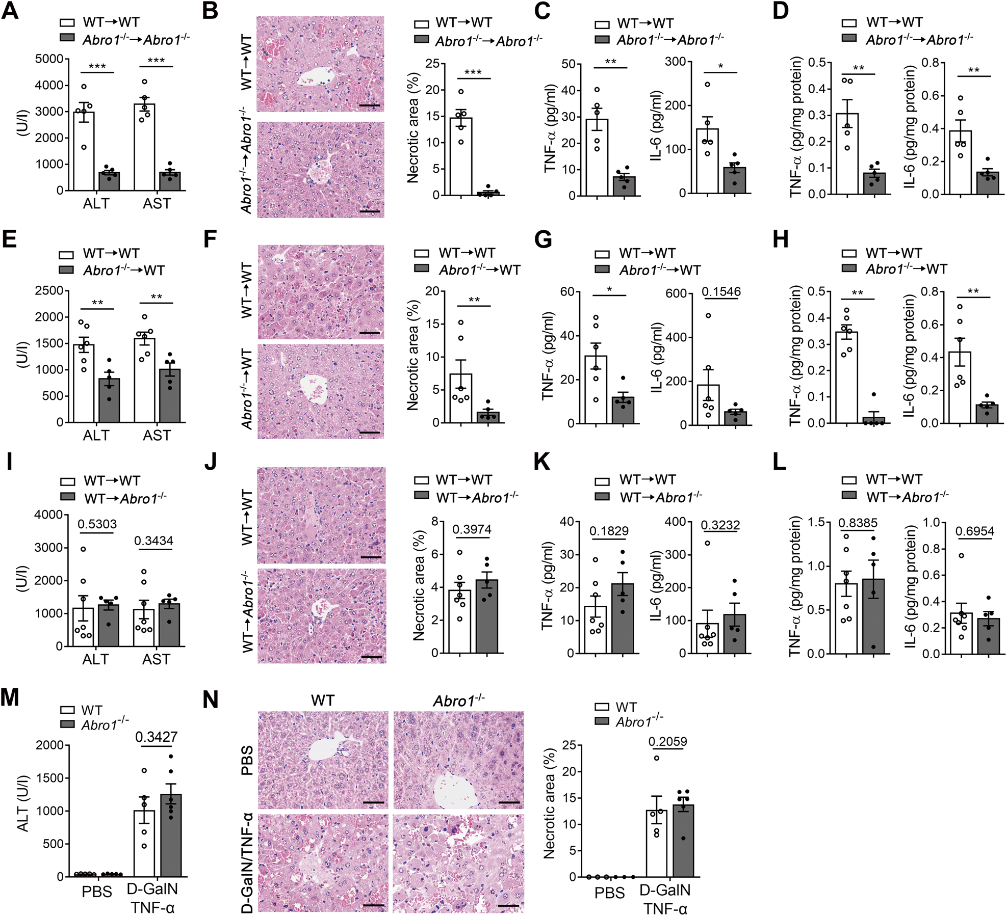
Fig. 4: BRISC deficiency-mediated hepatoprotective effect is dependent on hematopoietic cells.

BM chimeras were generated by BM transplantation with depletion of KCs prior to irradiation. A–D BM cells were transplanted from WT mice (CD45.2) to WT mice (CD45.2) or from Abro1−/− mice (CD45.2) to Abro1−/− mice (CD45.2) (N = 5). E–H BM cells from WT mice (CD45.2) or Abro1−/− mice (CD45.2) were transplanted into WT mice (CD45.1) (N = 5–6). I–L BM cells from WT mice (CD45.1) were transplanted into WT mice (CD45.2) or Abro1−/− mice (CD45.2) (N = 5–7). The mice were treated with D-GalN/LPS 10 weeks after transplantation and the liver injury was examined at 6 h after D-GalN/LPS injection. A, E, I Serum levels of ALT and AST. B, F, J Representative H&E staining and percentage of necrotic area of liver sections. CBA analysis of the C, G, K serum and D, H, L hepatic levels of TNF-α and IL-6. WT and Abro1−/− mice were treated with D-GalN/TNF-α or PBS for 6 h (N = 3–6). Liver injury was evaluated by M serum ALT level and N H&E staining 6 h after D-GalN/LPS injection. Necrotic area was shown as a percentage of the total field area. Scale bar, 50 μm. Data are presented as mean ± SEM; *P < 0.05, **P < 0.01, ***P < 0.001; two-tailed unpaired t-test.