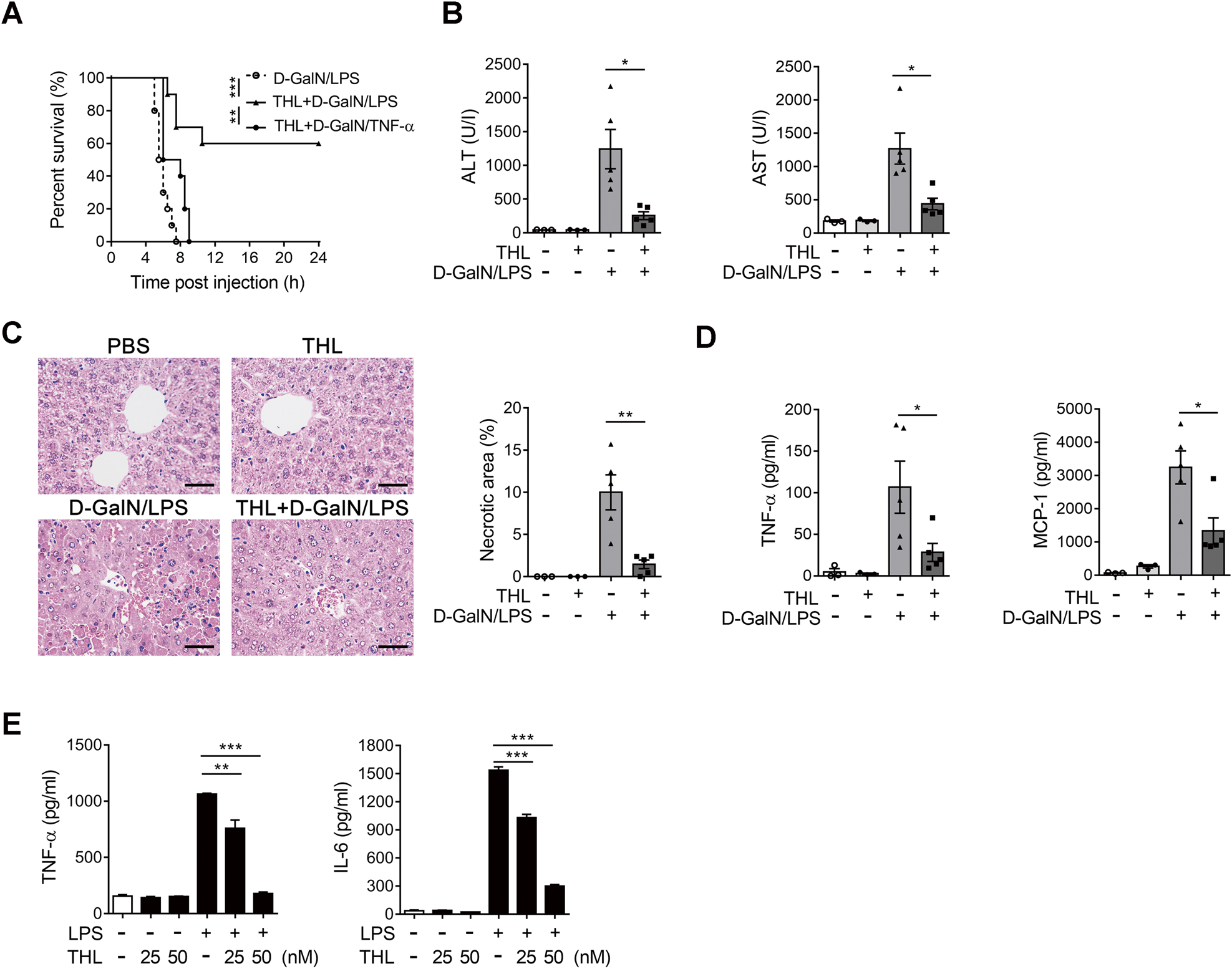
Fig. 8: Pharmacological targeting of BRISC attenuates D-GalN/LPS-induced liver injury.

A Survival curves for WT and Abro1−/− mice challenged with a lethal dose of D-GalN/LPS or D-GalN/TNF-α (N = 10). Log-rank test. WT mice received two intraperitoneal injections of THL (2.5 mg/kg) 1 h before and 1 h after PBS or a sublethal dose of D-GalN/LPS administration (N = 3–5). B Serum levels of ALT and AST, C representative H&E staining and percentage of necrotic area of liver sections 6 h after D-GalN/LPS injection. D CBA analysis of the serum levels of TNF-α and MCP-1. E WT KCs pre-treated with 50 nM THL or vehicle control for 2 h were left unstimulated or stimulated with 1 μg/ml LPS for 6 h. CBA analysis of TNF-α and IL-6. Scale bar, 50 μm. Data are presented as mean ± SEM; *P < 0.05, **P < 0.01; ***P < 0.001; two-tailed unpaired t-test.