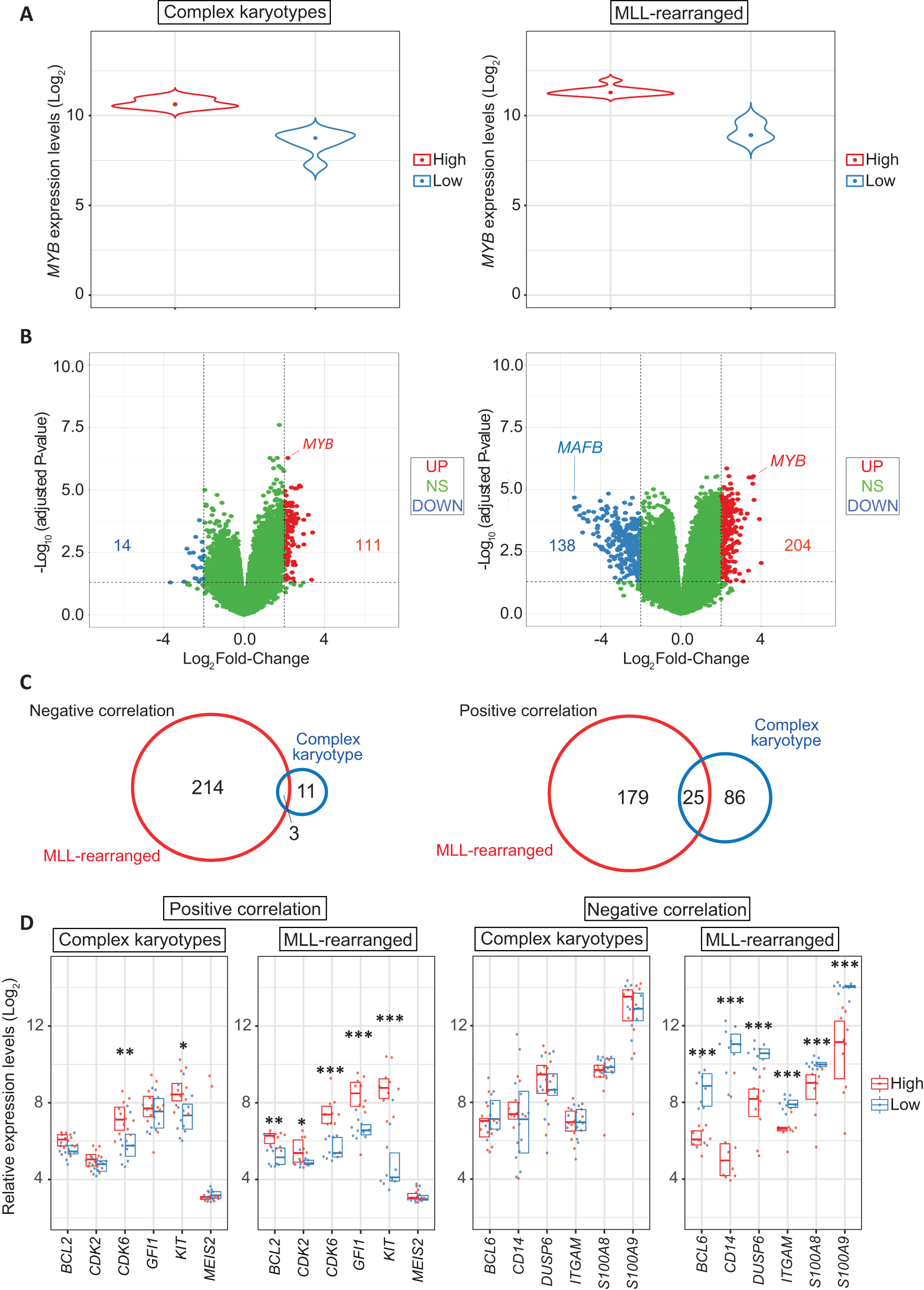
Fig. 3: Validation of siRNA-mediated MYB knock-down consequences in AML patient expression arrays.

A Violin plot representing the boundaries of MYBlow (lower quartile, 0–25% of expression range) and MYBhigh (upper quartile, 75–100% of expression range) patients in the subgroups with complex karyotype (left panel) or MLL-rearrangements (right panel) from the cohort reported by Haferlach et al. B Volcano plot representing differentially expressed genes that display either negative (below -2 Log2 FC, indicated as blue dots) or positive (above 2 Log2 FC, indicated as red dots) correlation when comparing high versus low expressers in each AML subgroup. C Euler diagrams showing the numbers and overlap of genes that are either negatively (left panel) or positively (right panel) correlated with MYB expression when comparing complex karyotype and MLL-rearrangements. D Expression of representative MYB myeloid target genes (BCL2, CDK2, CDK6, GFI1, KIT, MEIS2, BCL6, CD14, DUSP6, ITGAM, S100A8, and S100A9) in both subgroups. Data are presented as overlapping scatter plots in which MYBhigh patients are indicated in red and MYBlow patients are indicated in blue. Every plot shows a colour-coded boxplot showing a median interquartile range. The statistical analysis shown in each plot indicates p value adjusted for false discovery rates (***< 0.001, **< 0.01, *< 0.05).