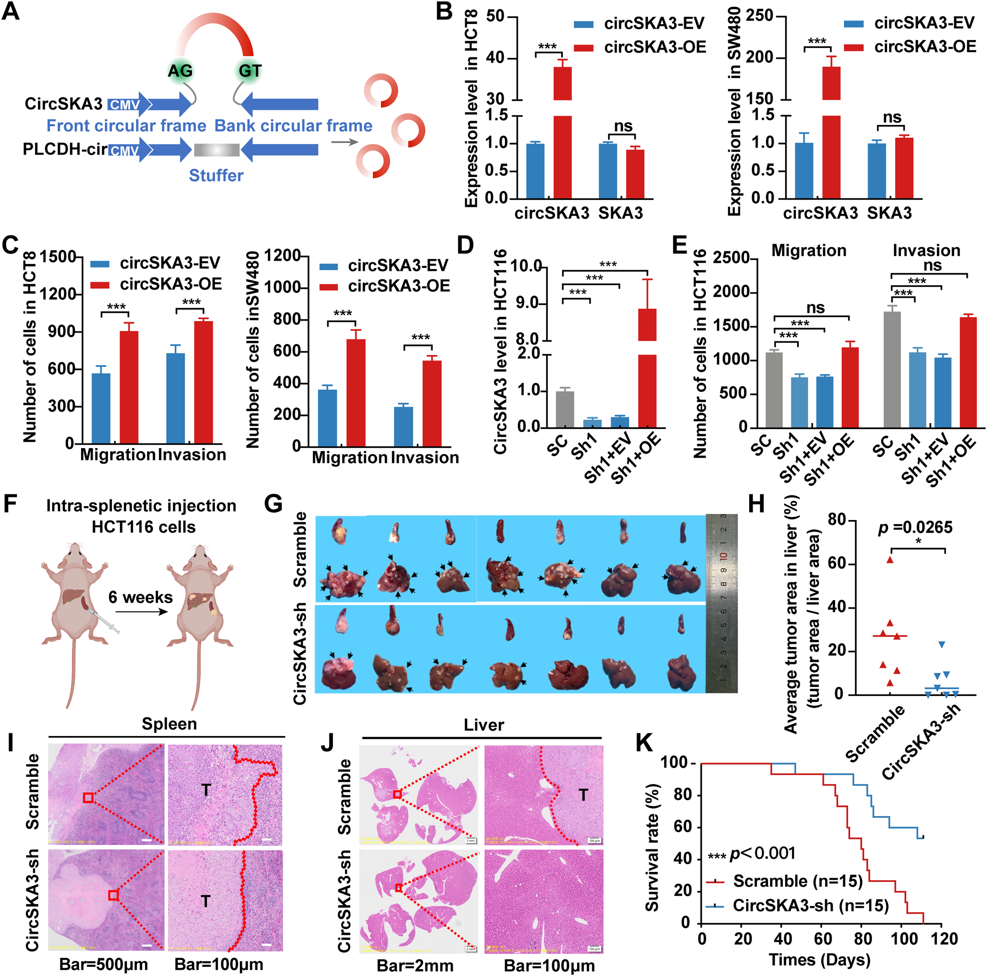
Fig. 3: CircSKA3 promotes CRC metastasis in vitro and in vivo.

A Schematic of circSKA3 overexpression plasmid construction based on the pLCDH-ciR vector. B Overexpression of circSKA3 via lentiviral expression vector in HCT8 and SW480 cells. C Quantitative analysis of the migration and invasion abilities of HCT8 and SW480 cells after circSKA3 overexpression by Transwell assay. D Overexpression of circSKA3 in circSKA3-knockdown HCT116 cells. E Quantitative analysis of the migration and invasion abilities of circSKA3-knockdown HCT116 cells after re-expression of circSKA3 by Transwell assay. F Schematic diagram of mouse spleen-liver metastasis model construction in nude mice. G Images of nude mouse spleens and livers. The arrows indicate metastases (n = 7). H Quantitative analysis of the average tumor area in the distant liver metastasis model. I H&E staining of the spleen in situ tumors in nude mice. J H&E staining of liver metastatic foci. K Survival analysis of nude mice with distant liver metastases. All results are representative of three independent experiments, and shown as mean ± SD (B, D, H, K) or mean ± SEM (C, E). Statistical significance was accessed by Student’s t-test (B, C, H), one-way ANOVA (D, E), and log-rank test (K). ns, not significant with p > 0.05, *p < 0.05, ***p < 0.001.