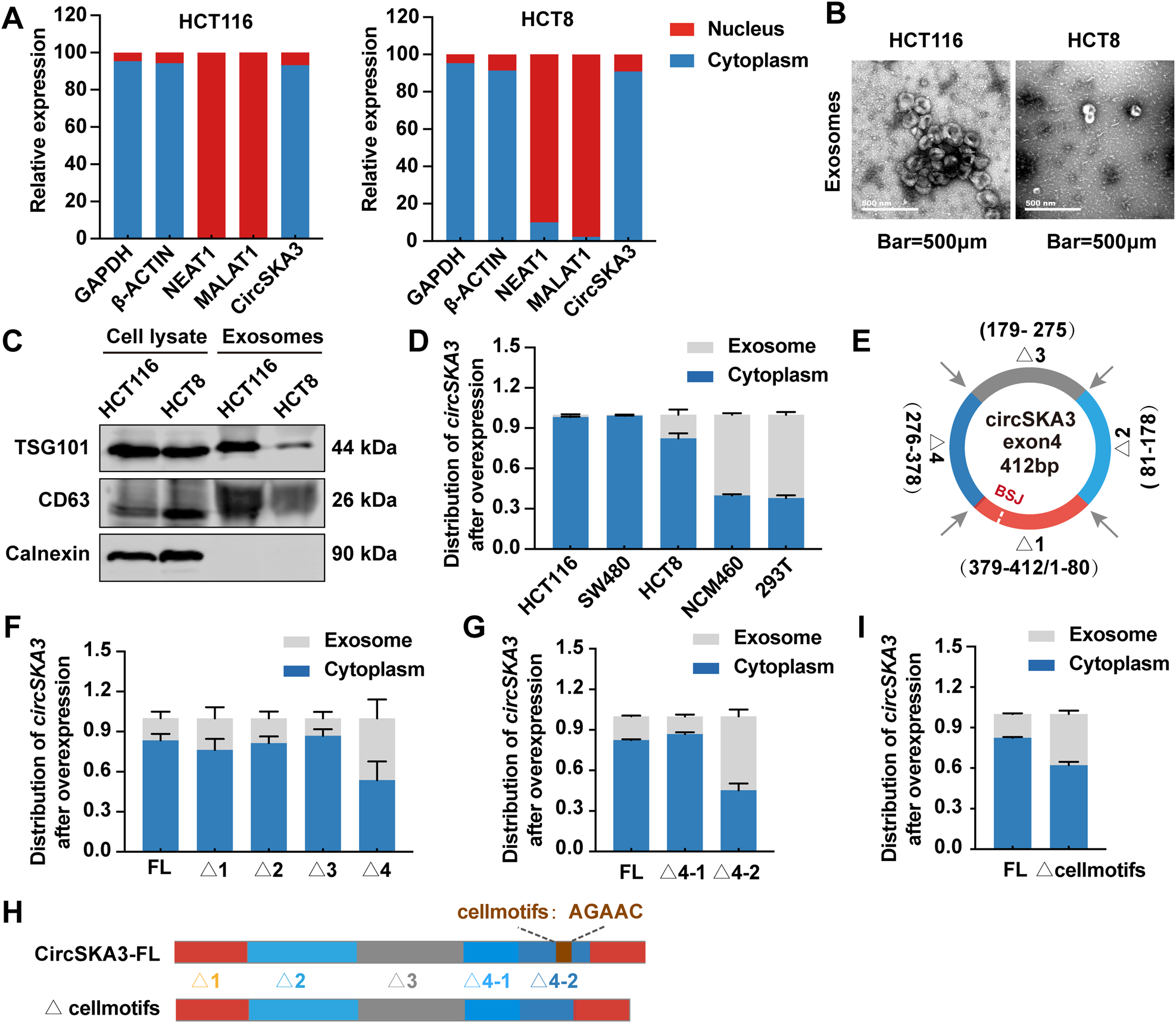
Fig. 4: CircSKA3 retention in CRC cell cytoplasm.

A Detection of the distribution of circSKA3 in HCT116 and HCT8 cells by RT‒qPCR. B, C Identification of exosomes in HCT116 and HCT8 cells using transmission electron microscopy and immunoblotting with the exosome-associated proteins TSG101 and CD63 (calnexin and cell lysates were used as a negative control and positive loading control, respectively) (scale bar = 500 μm). D Exosome secretion assay for CRC cells, NCM460 normal intestinal epithelial cells and 293T cells transfected with the circSKA3 overexpression vector. E Schematic diagram for circSKA3 truncation plasmid construction. F Exosome secretion assay for HCT8 cells transfected with truncated circSKA3 overexpression vectors (Δ1, Δ2, Δ3 and Δ4). G Exosome secretion assay for HCT8 cells transfected with truncated circSKA3 overexpression vectors (Δ4-1 and Δ4-2). H Schematic of the circSKA3 FL and cellmotif (AGAAC) truncation constructs. I Exosome secretion assay for HCT8 cells transfected with the above two vectors. All results are representative of three independent experiments, and shown as mean ± SD (A, D, F, G, I).