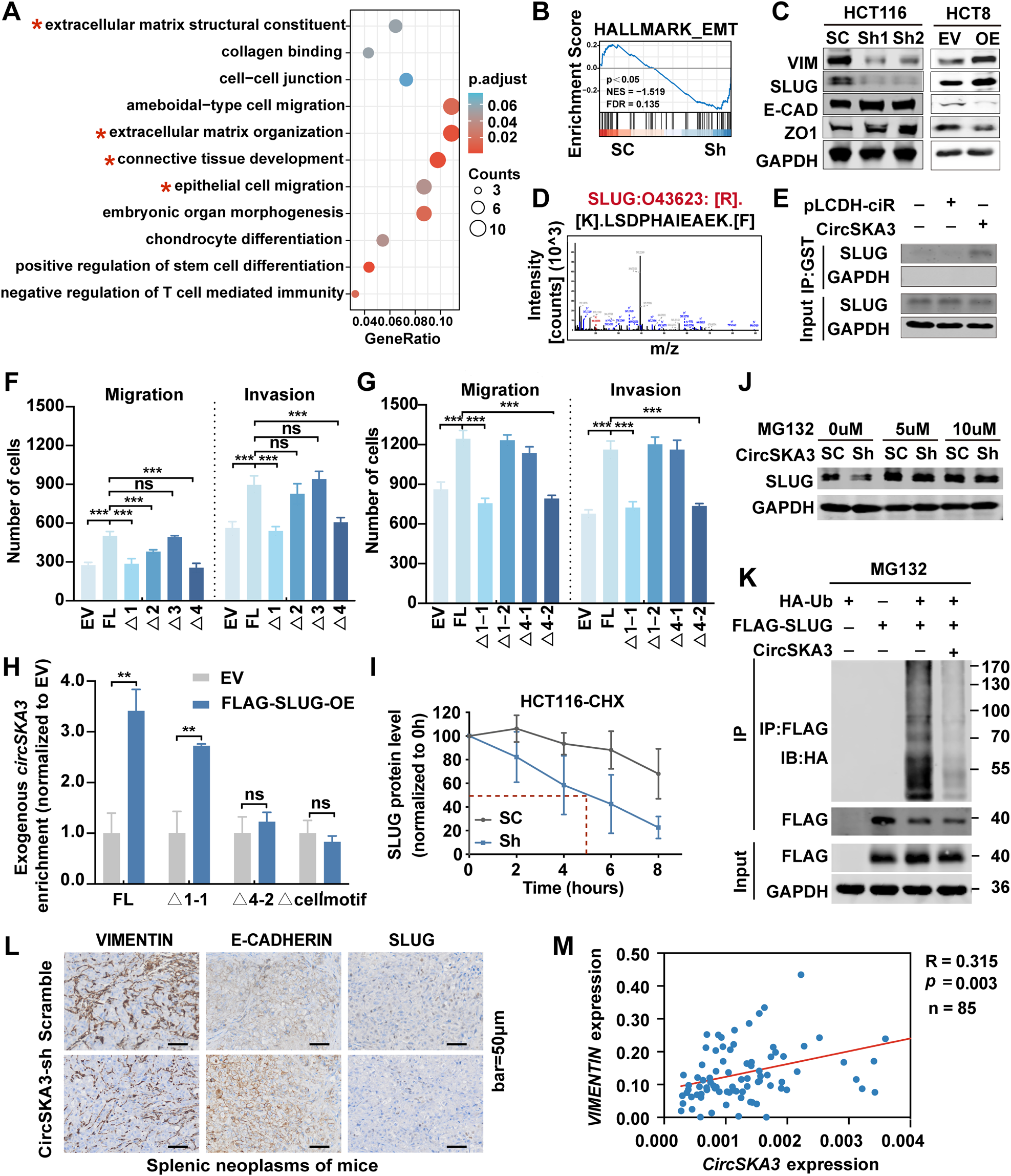
Fig. 5: CircSKA3 promotes EMT in CRC by stabilizing SLUG.

A Top biological processes regulated by circSKA3 as determined by GO enrichment analysis of the differentially expressed genes (DEGs) based on the Database for Annotation, Visualization and Integrated Discovery (DAVID) online tools (|log2(fold-change)| >1 and p ≤ 0.05). B GSEA of circSKA3-knockdown HCT116 cells. C Detection of EMT-related markers in circSKA3-knockdown HCT116 cells and circSKA3-overexpressing HCT8 cells by immunoblotting. D Amino acid sequence of SLUG as detected by MS. E Detection of SLUG in RNA pulldown assays by immunoblotting. F, G Quantitative analysis of the results of a transwell assay for the migration and invasion abilities of HCT8 cells after overexpression of truncated circSKA3 and FL circSKA3. H Detection of the enrichment of FL, Δ1-1, Δ4-2, and Δcellmotif-truncated circSKA3 in the RIP assay by RT‒qPCR. I Statistical chart of SLUG protein levels at different time points after CHX treatment of control and knockdown HCT116 cells. J Detection of SLUG protein levels in circSKA3-knockdown and control HCT116 cells treated with different concentrations of MG132 by immunoblotting. K Detection of the ubiquitination level of SLUG by IP assay. L Detection of E-CADHERIN, VIMENTIN, and SLUG expression in a mouse model of CRC spleen-liver metastasis (scale bar=50 μm). M Correlation between circSKA3 and VIMENTIN mRNA levels in human CRC samples. All results are representative of three independent experiments, and shown as mean ± SD (H) or mean ± SEM (F, G, I). Statistical significance was accessed by Student’s t-test (H), one-way ANOVA (F, G), and Pearson’s correlation analysis (M). ns, not significant with p > 0.05, *p < 0.05, **p < 0.01, ***p < 0.001.