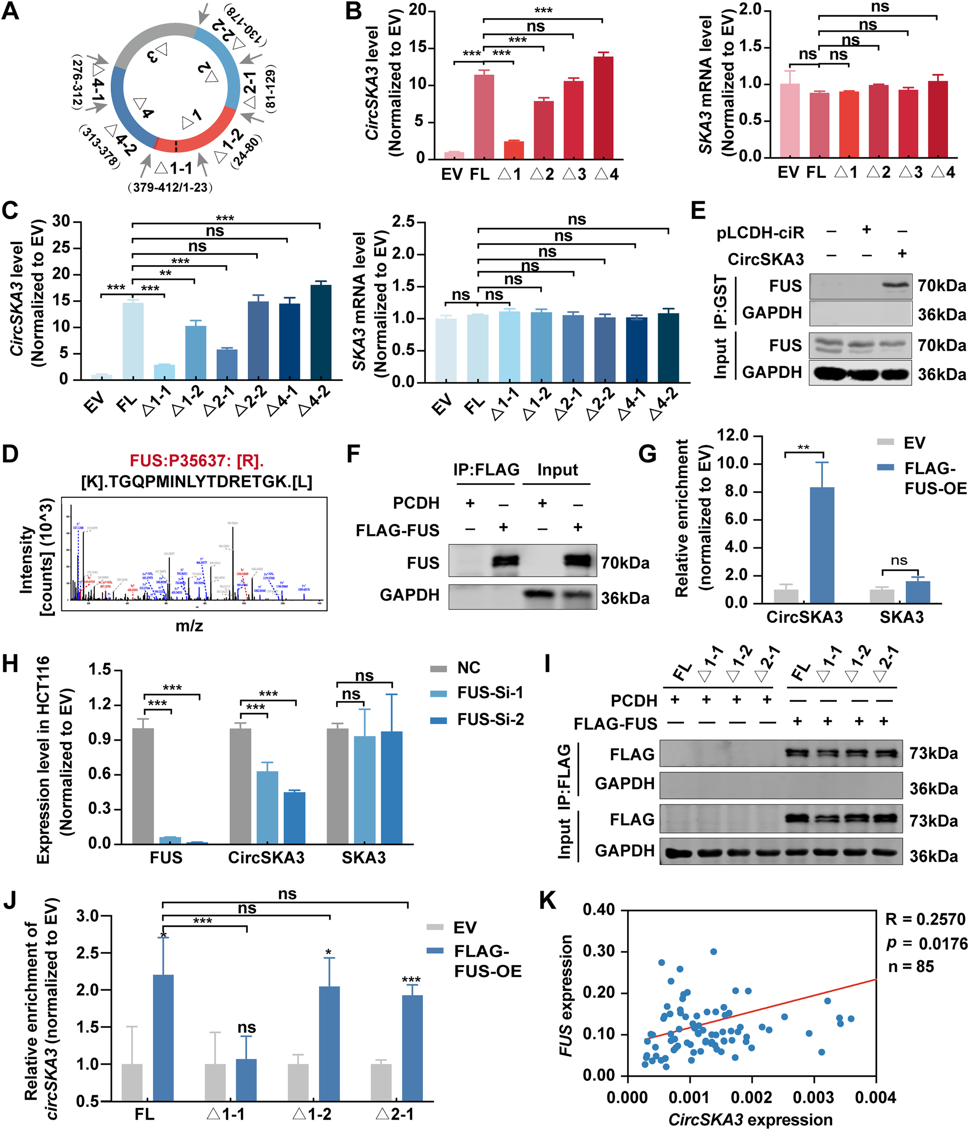
Fig. 6: FUS regulates the circularization of circSKA3 via a specific motif.

A Schematic diagram of truncated circSKA3 plasmid construction. B, C Circularization efficiency of circSKA3 and the linear SKA3 level. D Amino acid sequence of FUS identified by MS. E Detection of FUS in the GST-RNA pulldown assay by immunoblotting. F Detection of SLUG in the RIP assay by immunoblotting. G Detection of circSKA3 enrichment in the RIP assay by RT‒qPCR. H Detection of the mRNA expression of FUS, circSKA3, and SKA3 by RT‒qPCR. I Detection of FLAG in the RIP assay by immunoblotting. J Detection of truncated circSKA3 enrichment in the RIP assay by RT‒qPCR. K Correlation between circSKA3 and FUS mRNA levels in human CRC samples. All results are representative of three independent experiments, and shown as mean ± SD (B, C, G, H, J, K). Statistical significance was accessed by Student’s t-test (G), one-way ANOVA (B, C, H, J), and Pearson’s correlation analysis (K). ns, not significant with p > 0.05, *p < 0.05, **p < 0.01, ***p < 0.001.