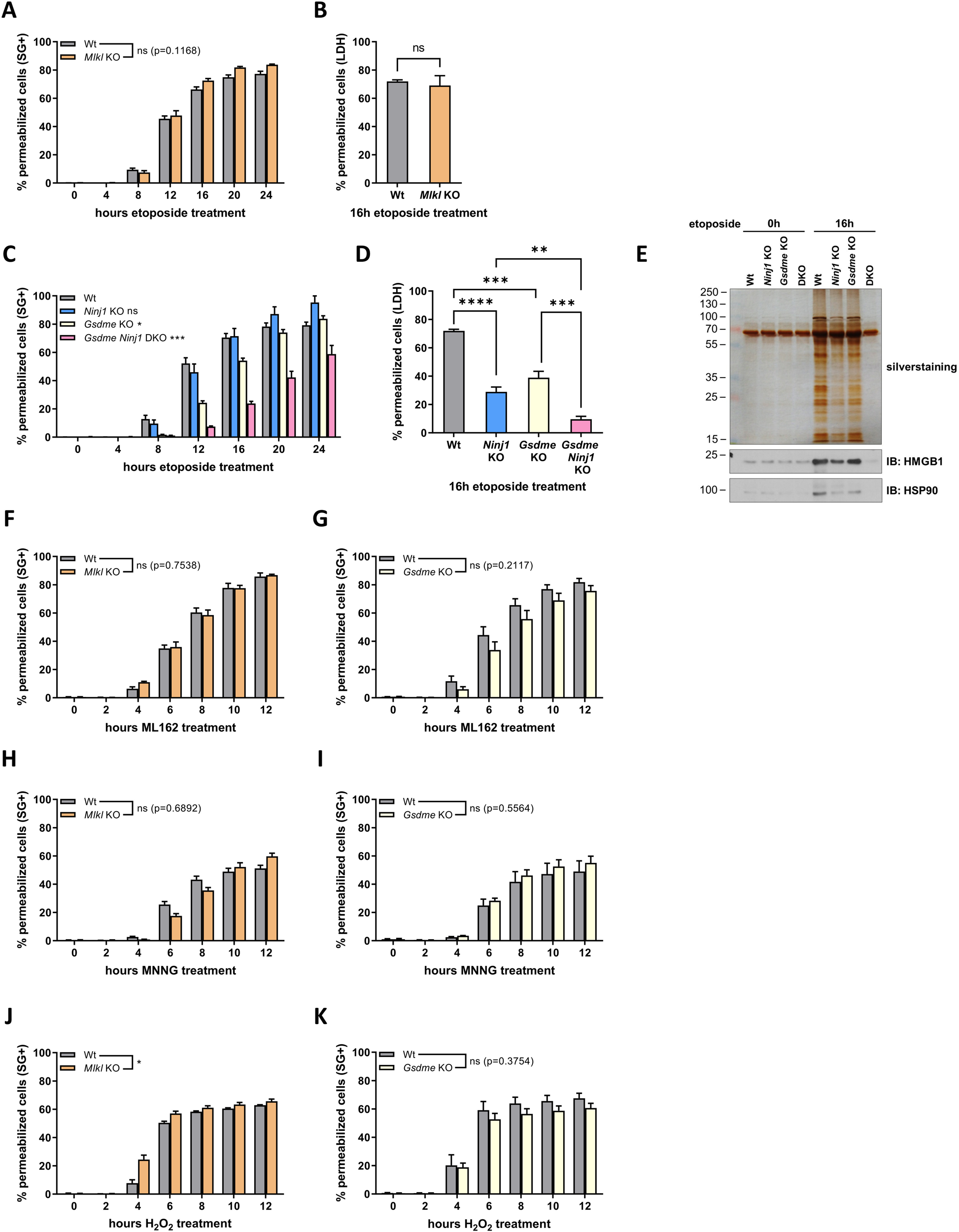
Fig. 3: NINJ1 acts independently of the known pore-forming proteins MLKL, GSDMD and GSDME.

A–E Wild-type, Mlkl KO, Ninj1 KO, Gsdme KO and Gsdme Ninj1 DKO (DKO) MEFs were stimulated with etoposide. PMP was measured either by Sytox Green positivity in function of time (A, C) or by LDH release after 16 h (B, D). DAMP release was determined by silver staining or immunoblotting after SDS-PAGE of TCA-precipitated cell culture supernatants and is representative of at least two independent experiments (E). F–K Wild-type, Mlkl KO and Gsdme KO MEFs were stimulated with ML162 (F, G), MNNG (H, I) or H2O2 (J, K) and PMP was measured by Sytox Green positivity in function of time. Data in the graphs are presented as mean ± SEM of independent experiments (n = 3). Statistical significance was determined by an unpaired two-tailed T test (B), by one-way ANOVA with Tukey post hoc testing (D) or by two-way ANOVA (A, C, F–K). *P ≤ 0.05, **P ≤ 0.01, ***P ≤ 0.001, ****P ≤ 0.0001.