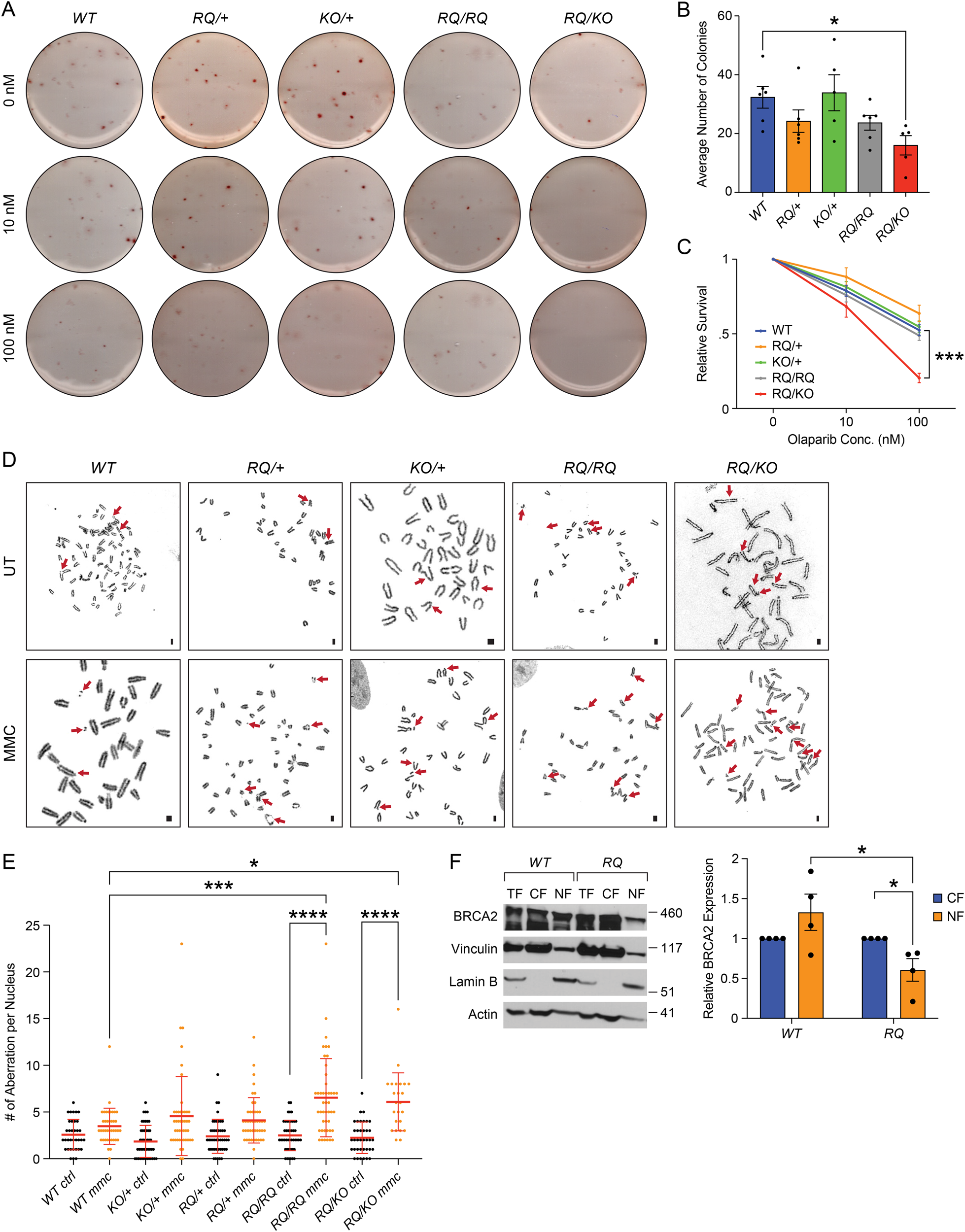
Fig. 3: Brca2R2971Q mutation makes cells sensitive to DNA damaging drugs.

A Representative images of colony-forming assay of hematopoietic progenitor cells from fetal liver isolated from 16.5 dpc embryos of all genotypes with different concentration of olaparib. B Quantification of CFUs in untreated condition (n = 3 biological replicates, *p < 0.05, ordinary one-way ANOVA, error bar—SE of mean). C Relative number of colonies formed from the fetal liver cells when exposed to increasing concentration of olaparib (n = 3 biological replicates, one-tailed t-test: two-sample assuming unequal variances, error bar—SE of mean, ***p < 0.001). D Chromosomal aberrations in MEFs of indicated genotype in untreated (ctrl) and 100 nM MMC treated conditions (scale bar = 10 μm). Aberrations are marked with arrows. E Quantification of chromosomal aberrations in MEFs shown in (D). RQ/RQ and RQ/KO MEFs exhibit increased number of chromosomal aberrations after MMC treatment as compared to WT (n > 24 spreads per genotype per treatment, two-way ANOVA, error bar—SD of mean, *p < 0.05, ***p < 0.001, ****p < 0.0001). F Western blot performed on whole cell lysate or total fraction (TF), cytoplasmic fraction (CF) and nuclear fraction (NF) of mES cells expressing WT and R3052Q BRCA2. Vinculin, Lamin B and Actin are used as CF, NF and TF loading controls, respectively. Graphical representation of amount of BRCA2 protein detected in the western blot normalized to Actin loading control (n = 4 technical replicates (2 biological), *p < 0.05, Student’s t test, error bar—SE of mean).