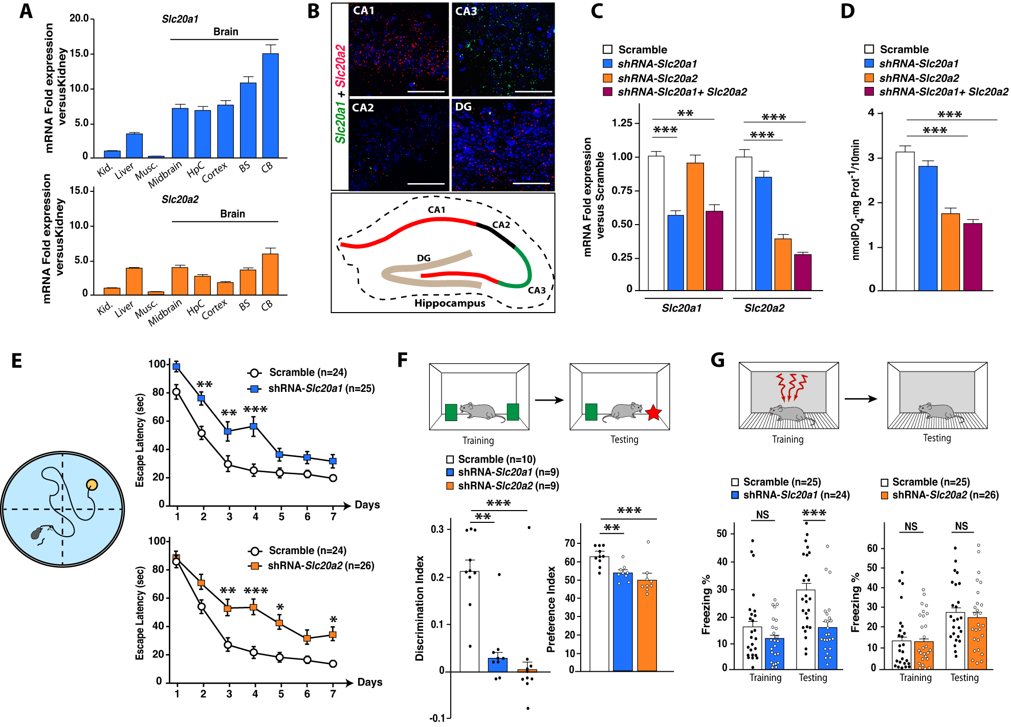
Fig. 1: Hippocampal downregulation of either Slc20a1 or Slc20a2 induces learning and memory deficits.

A Relative expression of the Slc20a1 and Slc20a2 genes in kidney, liver, muscle, and various parts of the brain (Midbrain, Hippocampus (HpC), Cortex, Brainstem (BS), and Cerebellum (CB), n = 3 adult mice). B In situ hybridization of Slc20a1 (green) and Slc20a2 (red) mRNAs of hippocampal brain sections (Scale bar = 200 μm). A focus is made on the CA1, CA2, CA3 and Dentate Gyrus (DG) areas. The analysis was performed on n = 3 adult mice C Slc20a1 and Slc20a2 mRNA expression (qPCR performed in triplicate for each sample) in primary hippocampal neurons transduced with lentiviruses expressing either shRNA-Slc20a1, shRNA-Slc20a2, shRNA-Slc20a1+shRNA-Slc20a2 or control. These measurements were obtained from n = 7–12 wells from 3 independent neuronal preparations. D Phosphate transport analysis (nM PO4 x mg prot-1/10 min) performed on primary hippocampal neurons transduced with the same lentiviruses as above. Experiments were performed in 3 independent cultures, and measurements were assessed in triplicate (3 wells in one plate). Values reported are the mean value of each plate (n = 5–9). E Morris Water Maze (MWM) was performed in mice 3 weeks after hippocampal stereotactic injections (AAV) with either Scramble, shRNA-Slc20a1 or shRNA-Slc20a2. The graph shows the mean time (in seconds, over four trials per day for 7 consecutive days) needed for each group of mice to localize the submerged platform in the swimming area. F Novel object recognition (NOR) was performed in 3 groups of mice: Scramble, shRNA-Slc20a1 or shRNA-Slc20a2. Discrimination index was measured 24 hours after the training phase to assess memory performance. G Contextual Fear Conditioning (CFC) was performed in mice after hippocampal stereotactic injections of AAV expressing either Scramble, shRNA-Slc20a1 or shRNA-Slc20a2. The percentage of freezing was measured for the training and testing phases. All behavioral tests were performed in at least two independent experiments for E, 1 cohort for F, and three independent experiments for G. Data are expressed as mean ± s.e.m. *p ≤ 0.05, **p ≤ 0.01, ***p ≤ 0.001, NS: not significant, by two-tailed Student’s t-test or 2-way ANOVA followed by Tukey’s multiple comparisons test compared to the control group.