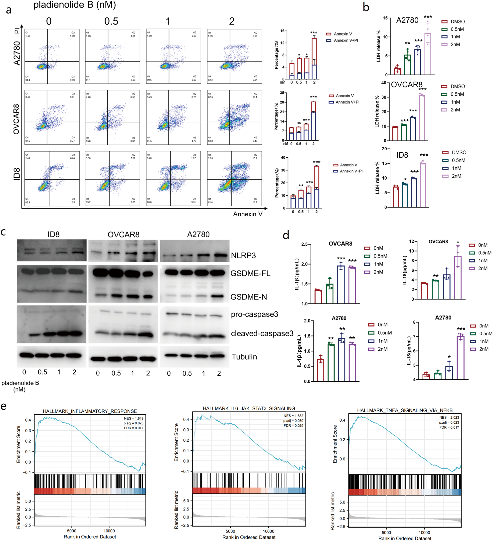
Fig. 3: Pladienolide B induces ovarian cancer cell pyroptosis.

a Flow cytometry of propidiumiodide (PI) and Annexin V-stained ovarian cancer cells after different concentrations of pladienolide B treatment for 72 h. (The statistical test for differences was compared with the 0 nM group.). b LDH releases of ovarian cancer cells were detected after different concentrations of pladienolide B treatment for 72 h. (The statistical test for differences was compared with the DMSO group.). c Biomarkers of pyroptosis were detected by western blot after different concentrations of pladienolide B treatment for 72 h. d Concentrations of IL-1β and IL-18 in cell culture supernatant after different concentrations of pladienolide B treatment for 72 h were analyzed by ELISA assay. (The statistical test for differences was compared with the 0 nM group.). e GSEA analysis of “HALLMARK-INFLAMMATORY-RESPONSE”, “HALLMARK-IL6-JAK-STAT3-SIGNALING”, “HALLMARK-TNFA-SIGNALING-VIA-NFKB” pathway from RNA-seq data of OVCAR8 cells treated with DMSO or pladienolide B for 72 h (n = 3 each group). p values were determined by One-Way ANOVA tests. *p < 0.05. **p < 0.01. ***p < 0.001. (All original blot images could be found in supplementary materials.).