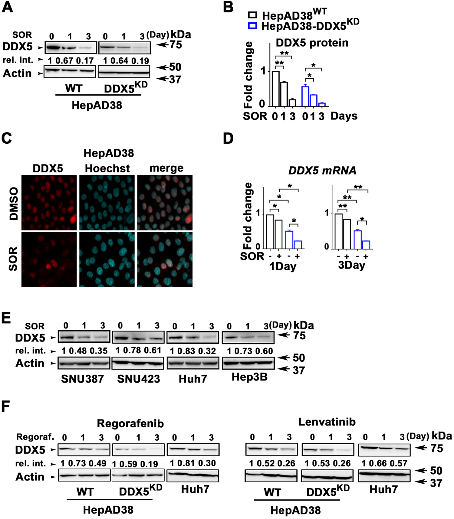
Fig. 2: Sorafenib (SOR) downregulates DDX5 in vitro.

A Immunoblots of DDX5 using lysates from WT and DDX5KD HepAD38 cells was treated with sorafenib (SOR) (10 µM for 1 day and 7.5 µM for 3 days). Actin used as loading control B Quantification of DDX5 levels from immunoblots by ImageJ software. Error bars represent the standard deviation (SD) from three independent experiments (n = 3). *p < 0.05, **p < 0.01 by unpaired t-test. C Immunofluorescence microscopy of DDX5 in HepAD38 cells treated with SOR (10 µM) for 1 day. D RT-PCR quantification of DDX5 mRNA using RNA from WT and DDX5KD HepAD38 cells treated with sorafenib (SOR) (10 µM for 1 day and 7.5 µM for 3 days). Data expressed as mean ± standard error of the mean (SEM), n = 3. *p < 0.05, **p < 0.01 by unpaired t-test. E, F Immunoblots of DDX5 using lysates from indicated cell lines treated with E SOR (SNU387 and SNU423: 15 µM for 1 day and 10 µM for 3 days; Huh7 and Hep3B: 10 µM for 1 day and 5 µM for 3 days), and F regorafenib (10 µM), lenvatinib (50 µM), as indicated. Shown, are representative immunoblots from n = 3. Actin is used as a loading control.