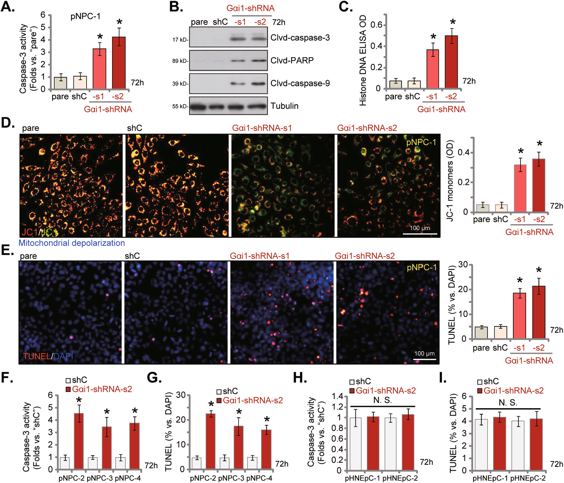
Fig. 4: Gαi1 silencing provokes apoptosis in primary NPC cells.
From: Overexpressed Gαi1 exerts pro-tumorigenic activity in nasopharyngeal carcinoma

pNPC-1 cells with the designated Gαi1 shRNA (Gαi1-shRNA-s1 and Gαi1-shRNA-s2, representing two different sequences) or scramble non-sense control shRNA (“shC”) were cultivated for 72 h, Caspase-3 activity (A), cleavages of apoptosis-related proteins (B), Histone DNA contents (C) and mitochondrial depolarization (accumulation of JC-1 green fluorescence monomers, D) were tested. Cell apoptosis was measured via calculating TUNEL-incorporated nuclei percentage (E); Other primary NPC cells (pNPC-2, pNPC-3 and pNPC-4) or the primary human nasal epithelial cells (pHNEpC-1 and pHNEpC-2), expressing shC or Gαi1-shRNA-s2, were formed and cultivated for 72 h, the Caspase-3 activity (F, H) and apoptosis (TUNEL staining assays, G, I) were tested. The numerical values were mean ± standard deviation (SD, n = 5). “pare” indicates the parental control cells. * P < 0.05 vs. “shC” cells. “N. S.” stands for non-statistical difference (P > 0.05). Experiments in this figure were repeated five times, with similar results obtained. Scale Bar = 100 μm.